HOME   LIST
‹–   –›

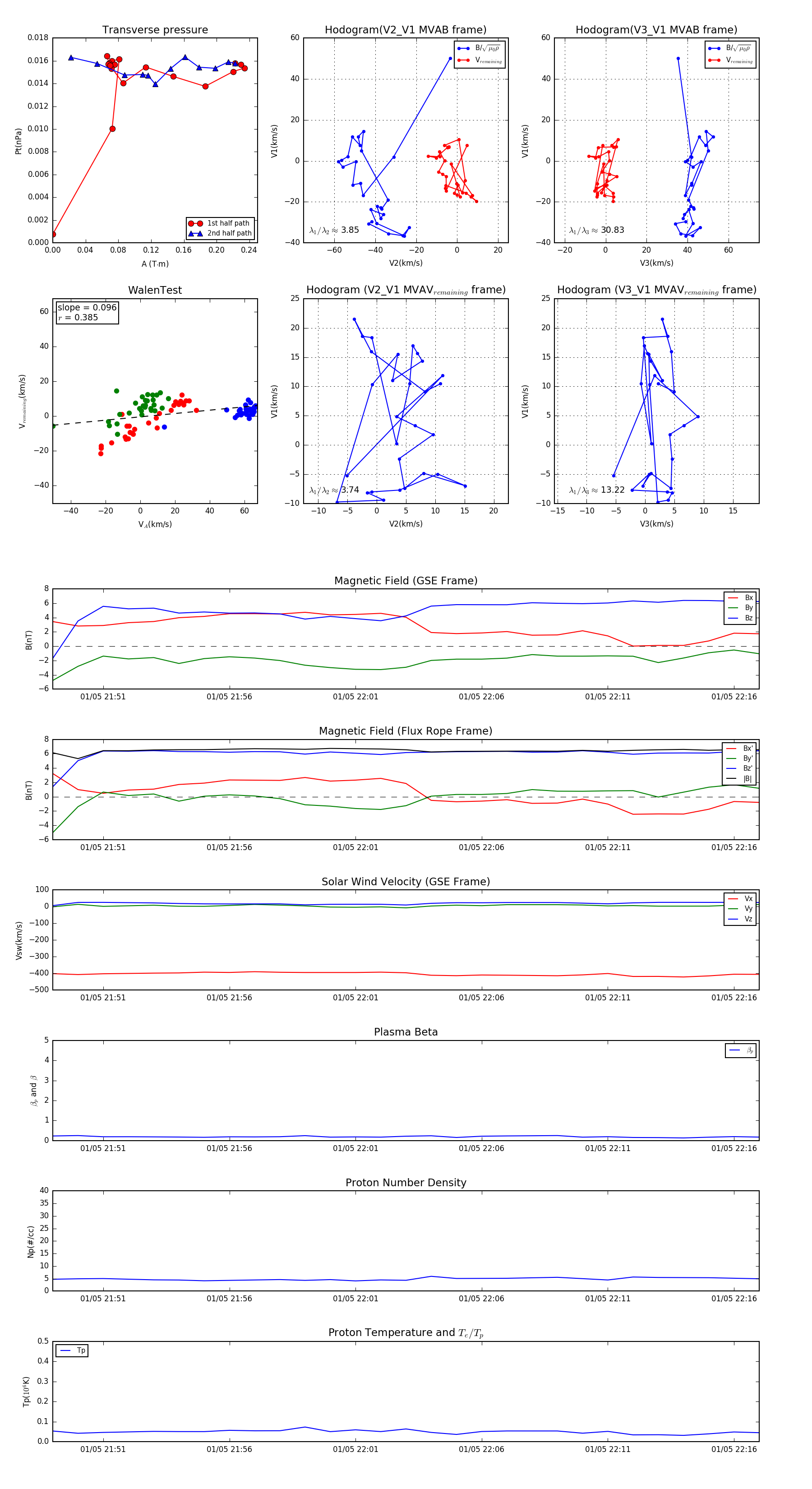
Flux Rope in 2003

Flux Rope Event 2003-01-05 21:49 ~ 2003-01-05 22:17 (29 minutes)


plot