HOME   LIST
‹–   –›

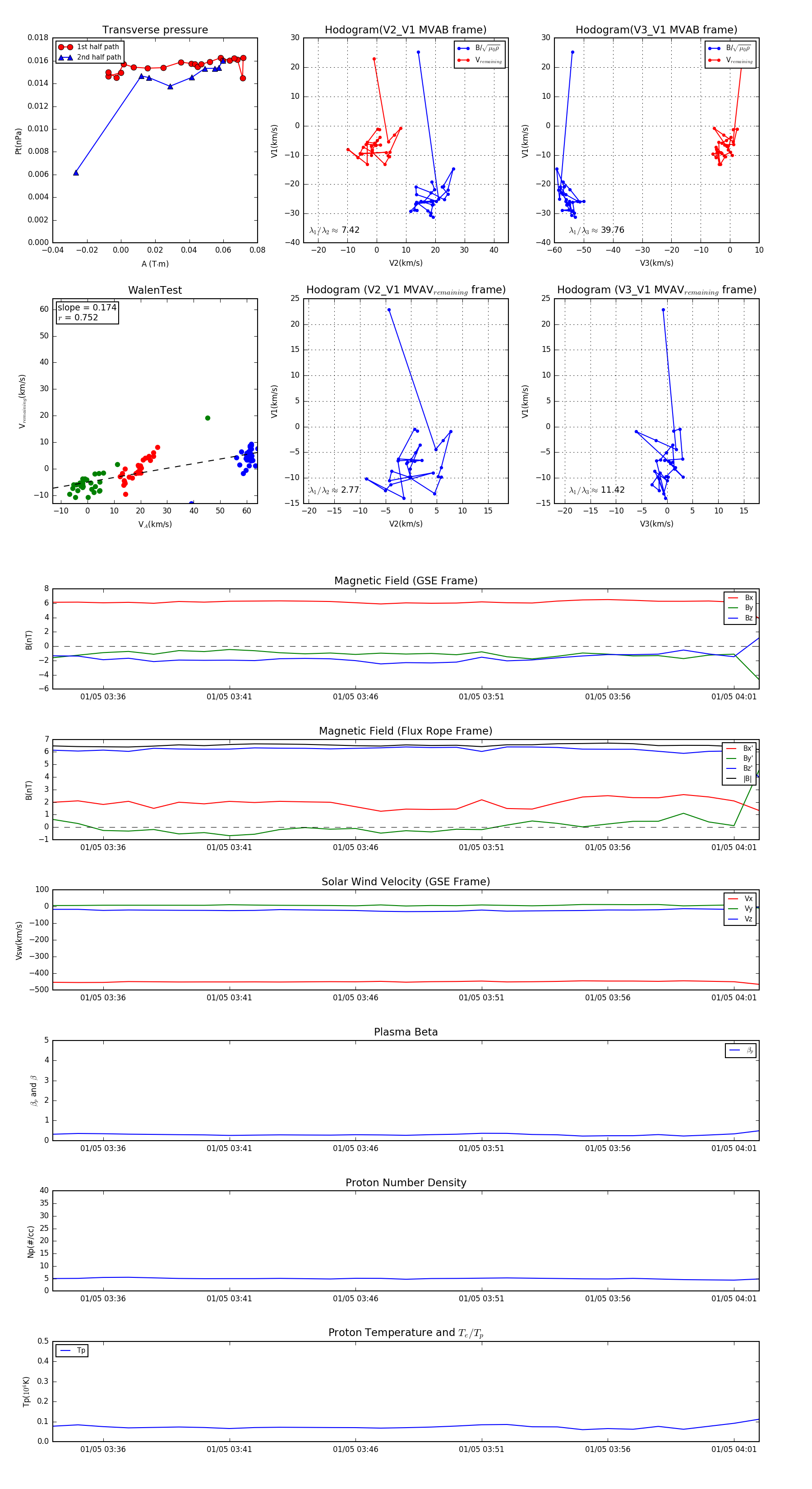
Flux Rope in 2003

Flux Rope Event 2003-01-05 03:34 ~ 2003-01-05 04:02 (29 minutes)


plot