HOME   LIST
‹–   –›

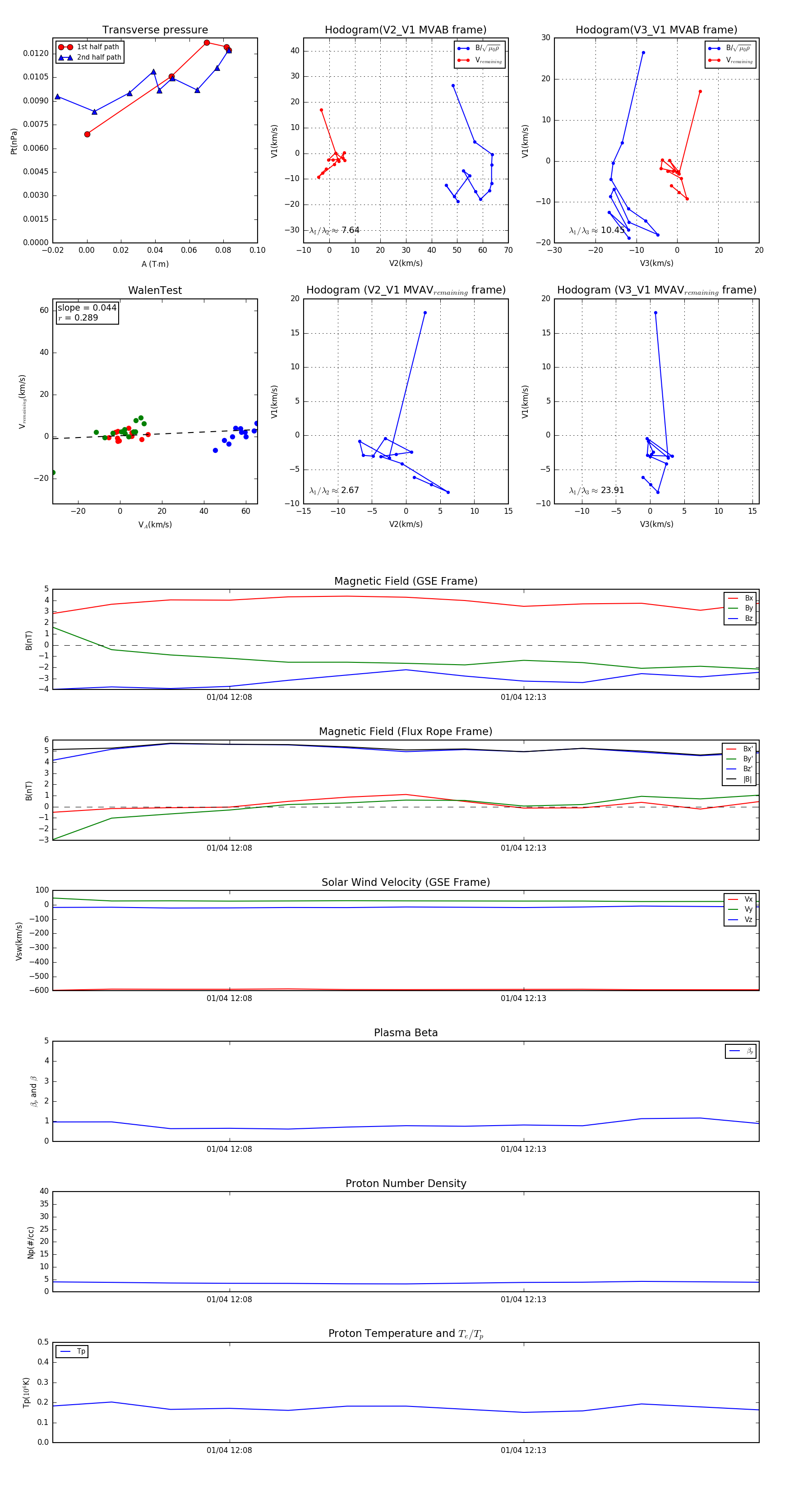
Flux Rope in 2003

Flux Rope Event 2003-01-04 12:05 ~ 2003-01-04 12:17 (13 minutes)


plot