HOME   LIST
‹–   –›

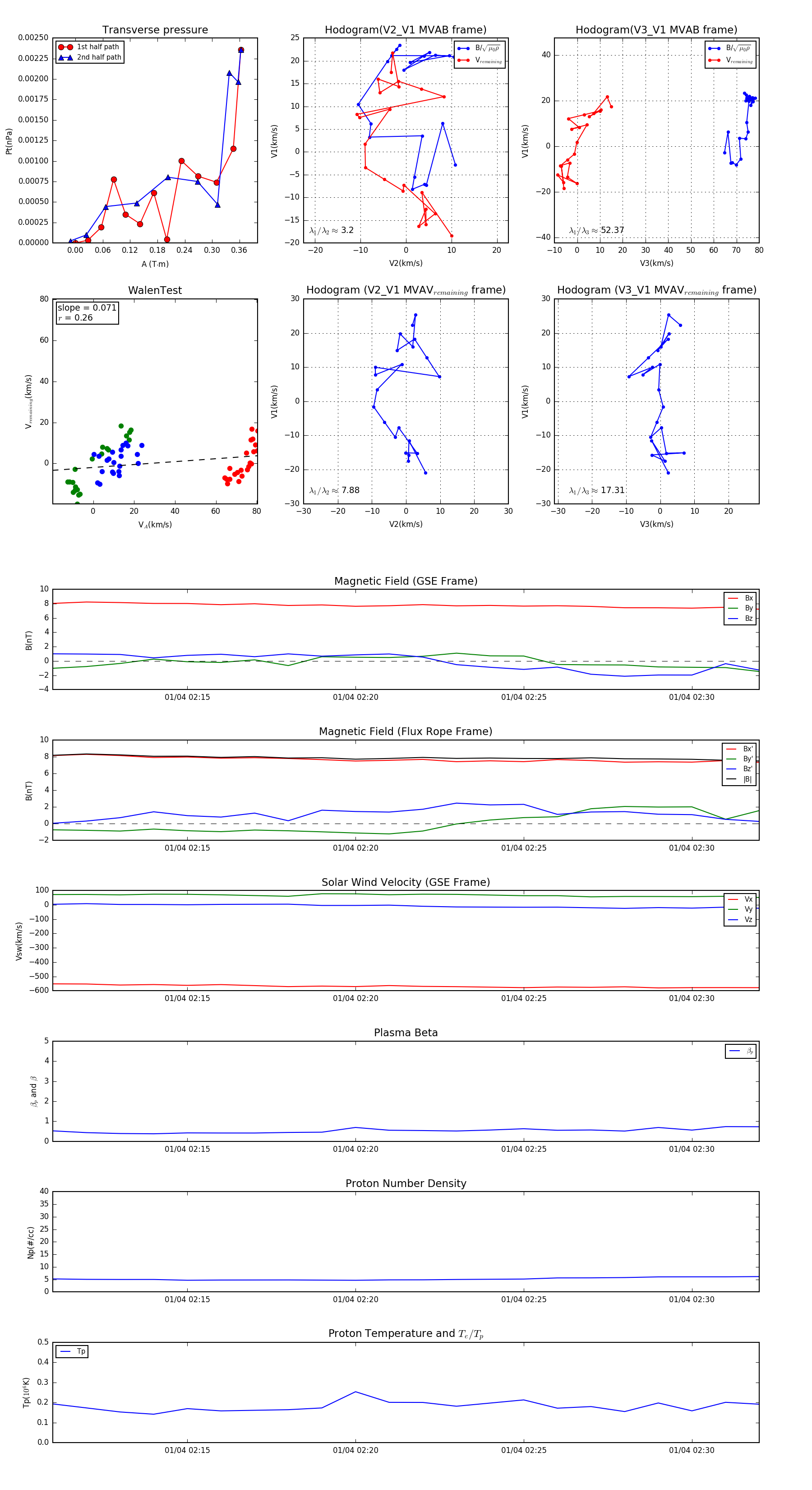
Flux Rope in 2003

Flux Rope Event 2003-01-04 02:11 ~ 2003-01-04 02:32 (22 minutes)


plot