HOME   LIST
‹–   –›

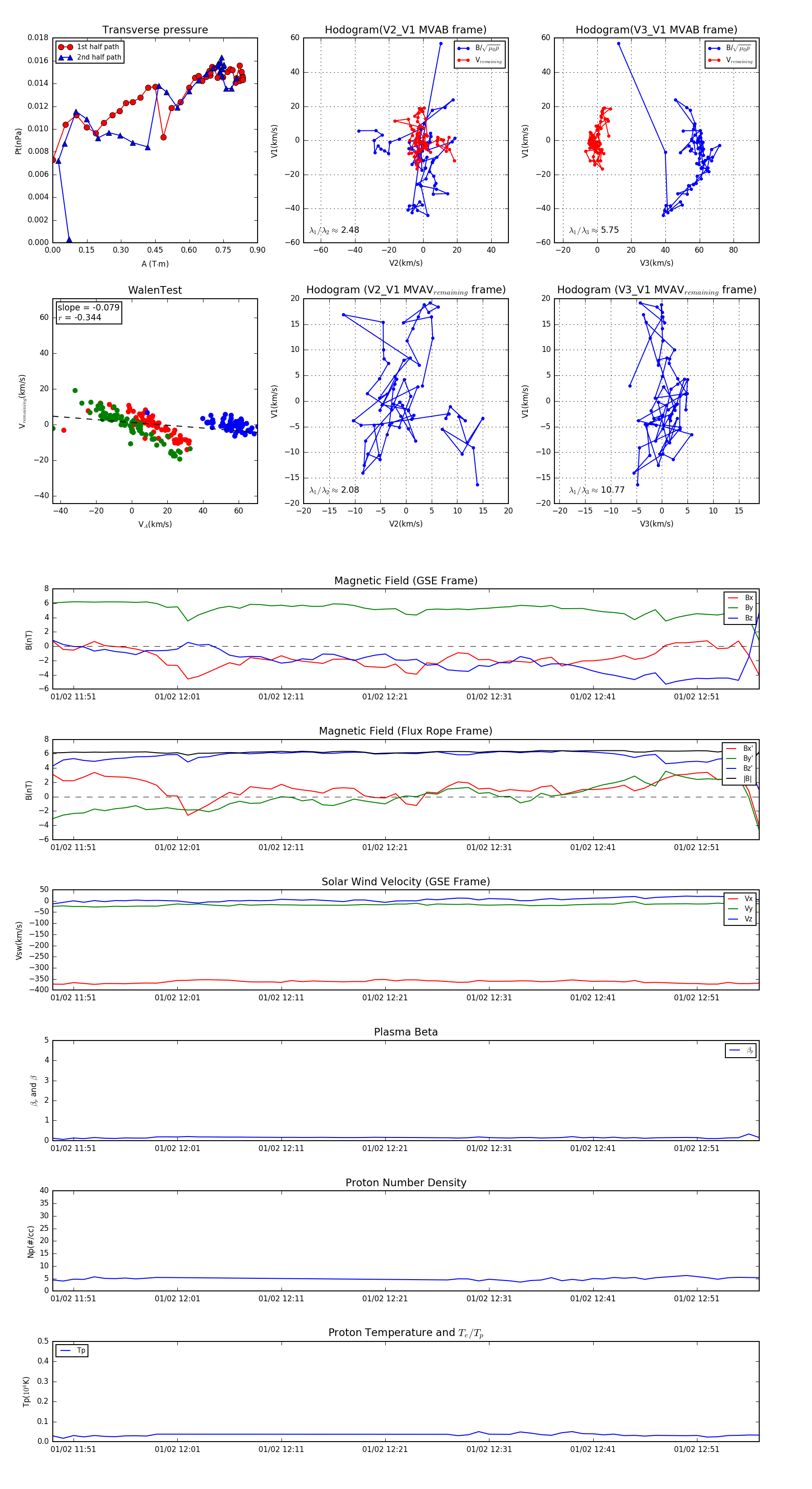
Flux Rope in 2003

Flux Rope Event 2003-01-02 11:49 ~ 2003-01-02 12:57 (69 minutes)


plot