HOME   LIST
‹–   –›

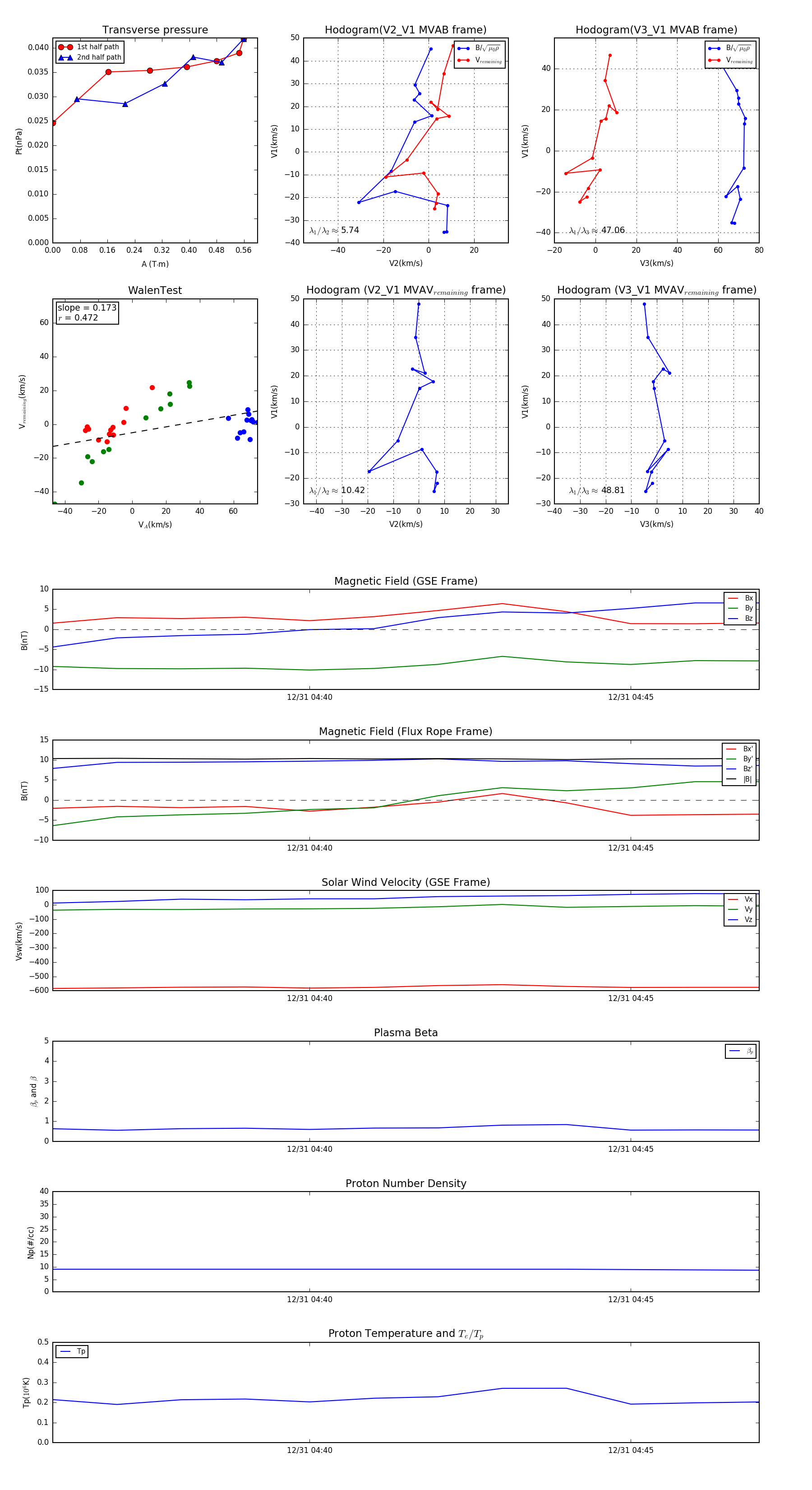
Flux Rope in 2001

Flux Rope Event 2001-12-31 04:36 ~ 2001-12-31 04:47 (12 minutes)


plot