HOME   LIST
‹–   –›

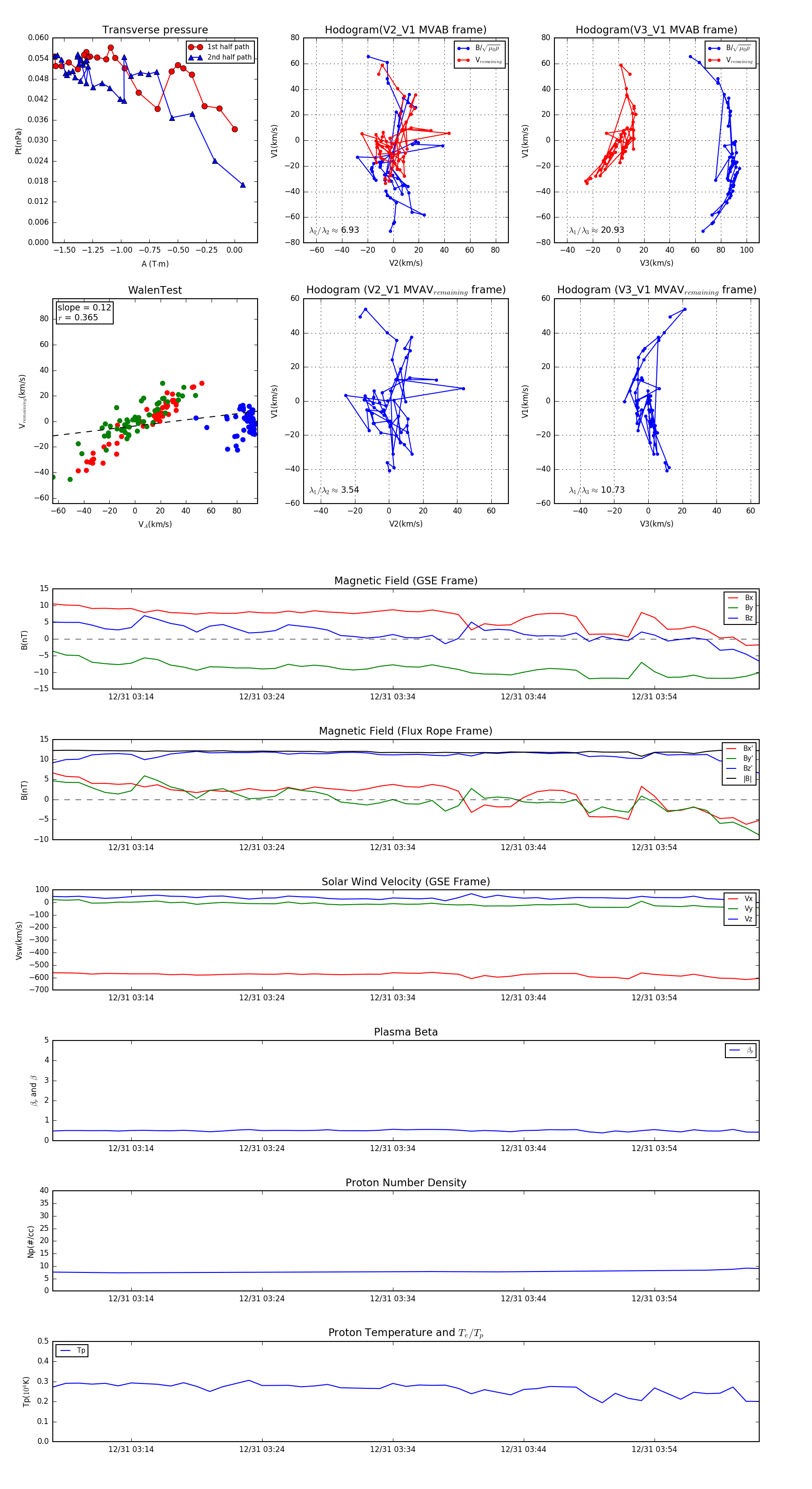
Flux Rope in 2001

Flux Rope Event 2001-12-31 03:08 ~ 2001-12-31 04:02 (55 minutes)


plot