HOME   LIST
‹–   –›

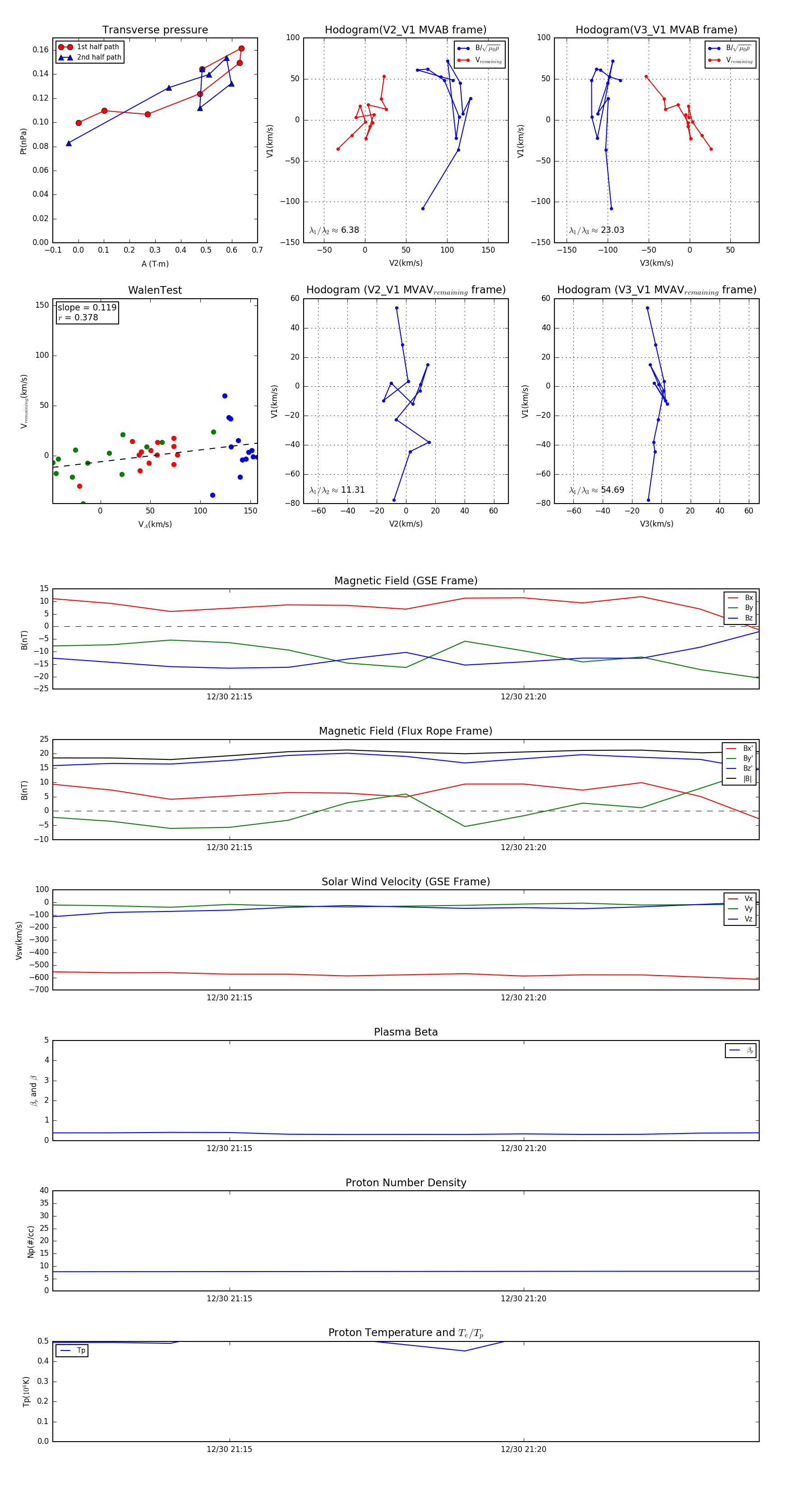
Flux Rope in 2001

Flux Rope Event 2001-12-30 21:12 ~ 2001-12-30 21:24 (13 minutes)


plot