HOME   LIST
‹–   –›

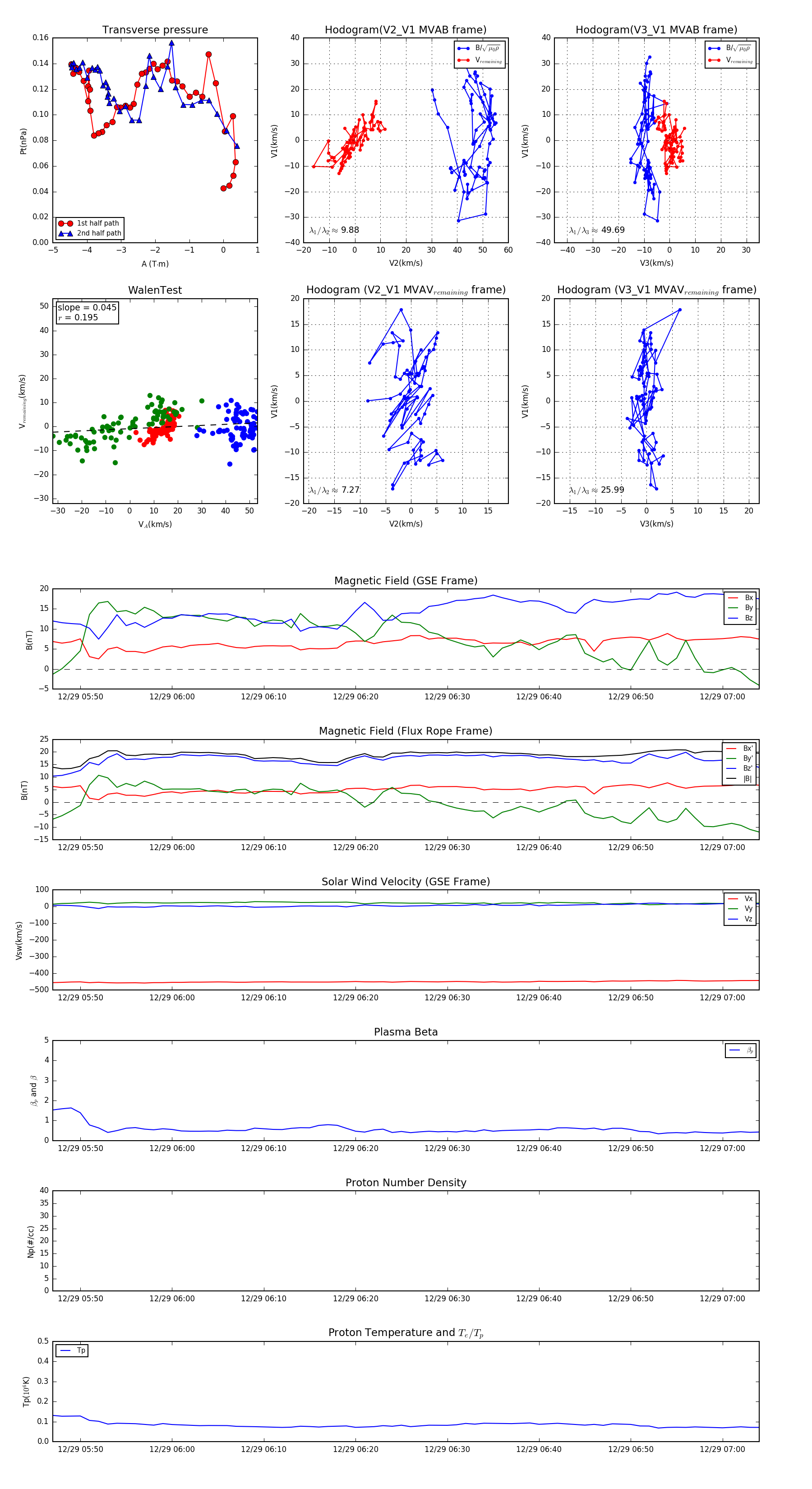
Flux Rope in 2001

Flux Rope Event 2001-12-29 05:47 ~ 2001-12-29 07:04 (78 minutes)


plot