HOME   LIST
‹–   –›

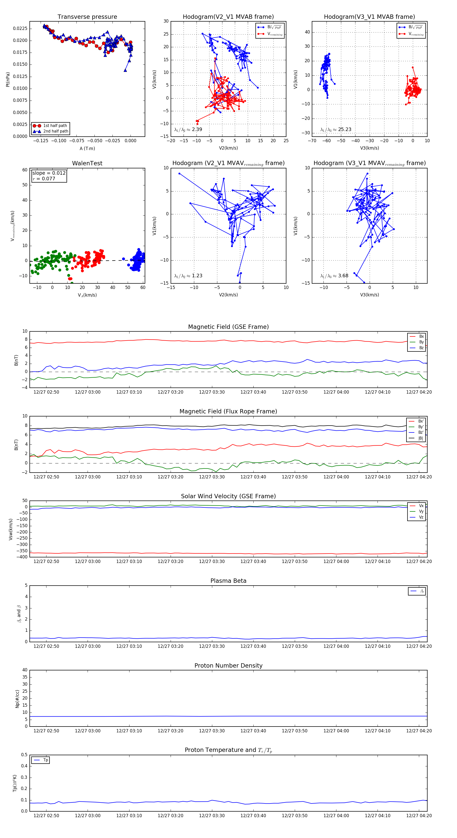
Flux Rope in 2001

Flux Rope Event 2001-12-27 02:46 ~ 2001-12-27 04:22 (97 minutes)


plot