HOME   LIST
‹–   –›

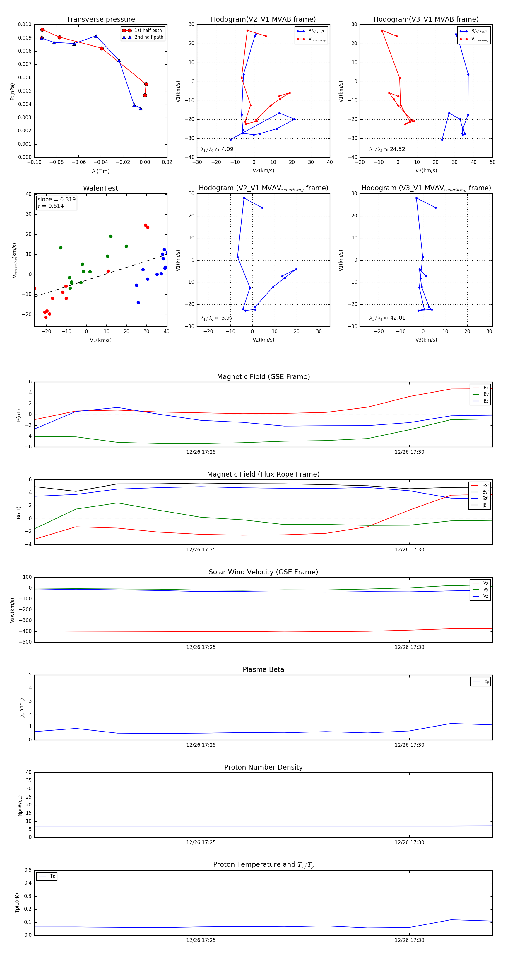
Flux Rope in 2001

Flux Rope Event 2001-12-26 17:21 ~ 2001-12-26 17:32 (12 minutes)


plot