HOME   LIST
‹–   –›

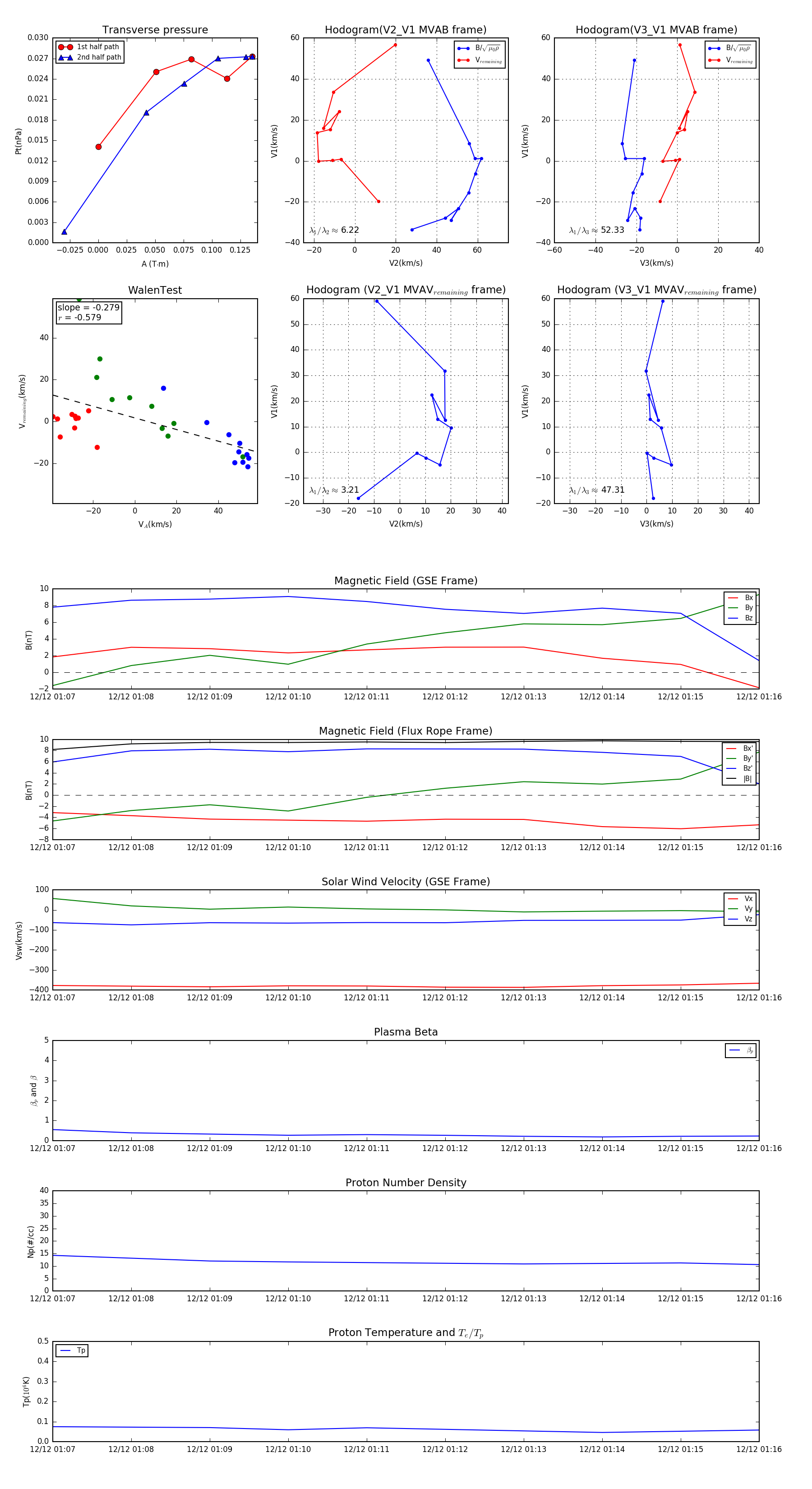
Flux Rope in 2001

Flux Rope Event 2001-12-12 01:07 ~ 2001-12-12 01:16 (10 minutes)


plot