HOME   LIST
‹–   –›

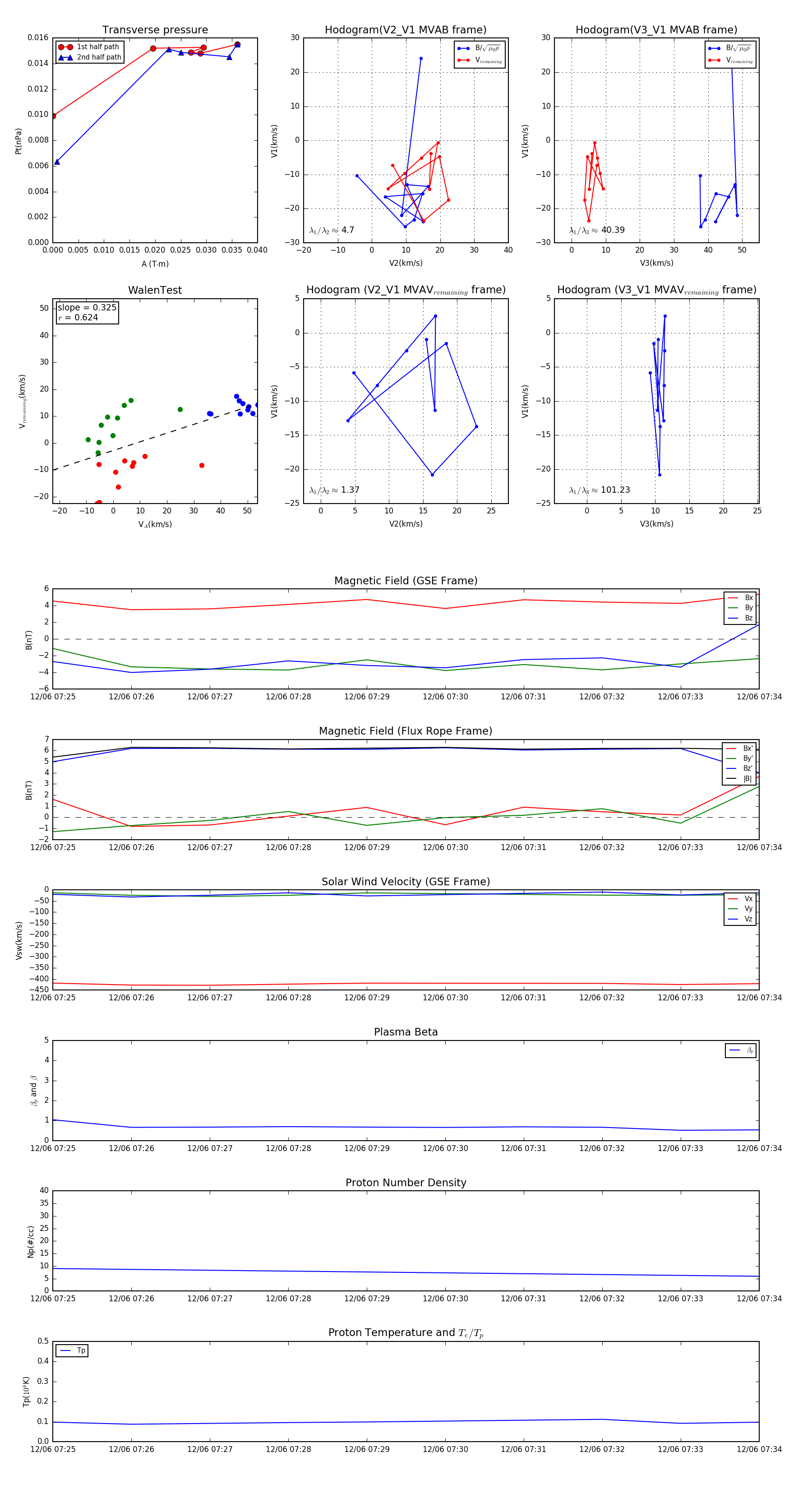
Flux Rope in 2001

Flux Rope Event 2001-12-06 07:25 ~ 2001-12-06 07:34 (10 minutes)


plot