HOME   LIST
‹–   –›

Flux Rope in 2001

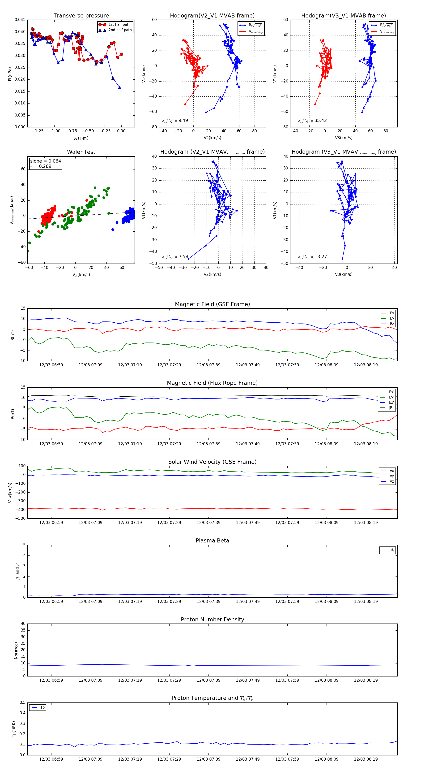
Flux Rope Event 2001-12-03 06:53 ~ 2001-12-03 08:27 (95 minutes)


plot