HOME   LIST
‹–   –›

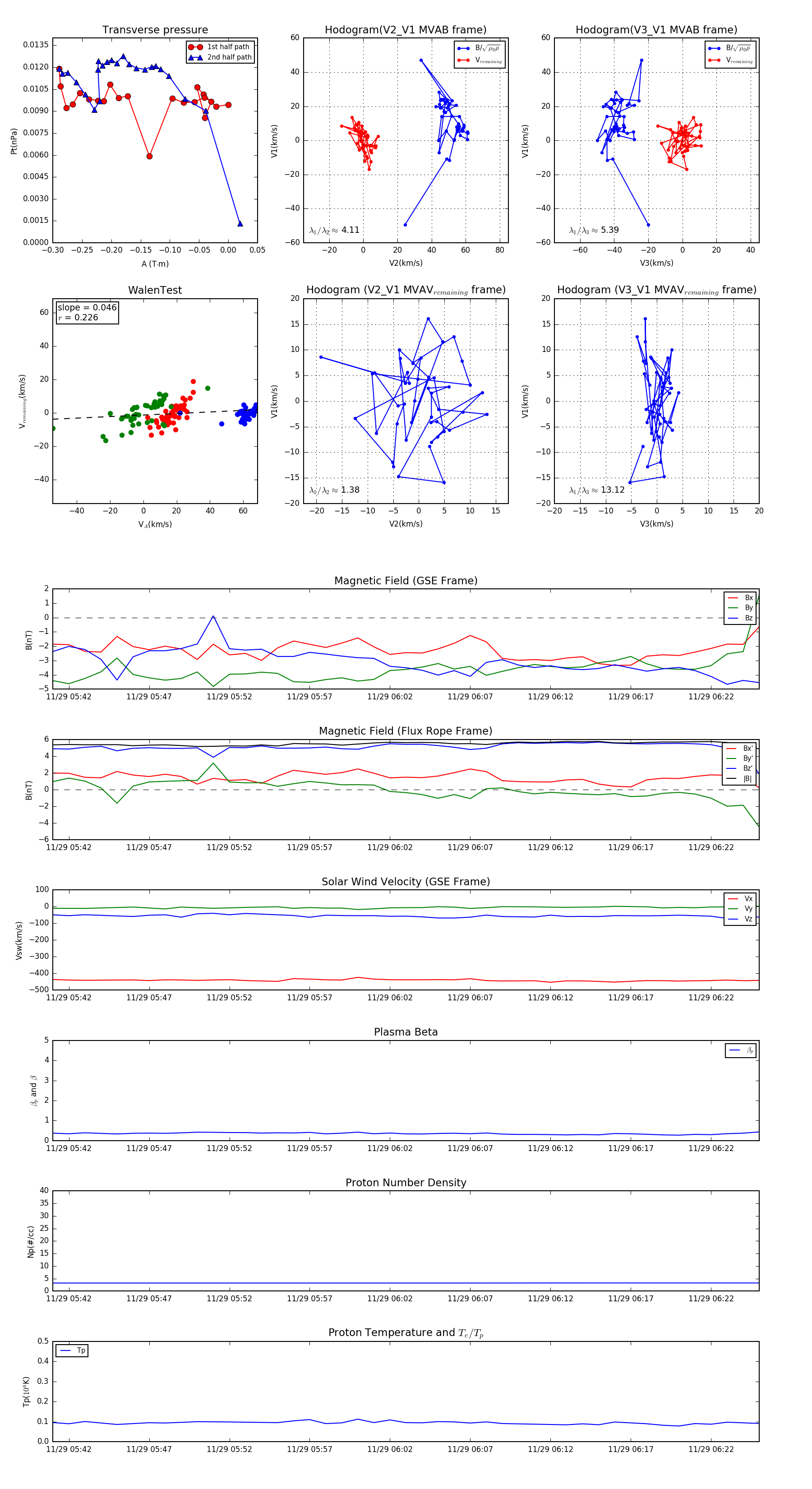
Flux Rope in 2001

Flux Rope Event 2001-11-29 05:41 ~ 2001-11-29 06:25 (45 minutes)


plot