HOME   LIST
‹–   –›

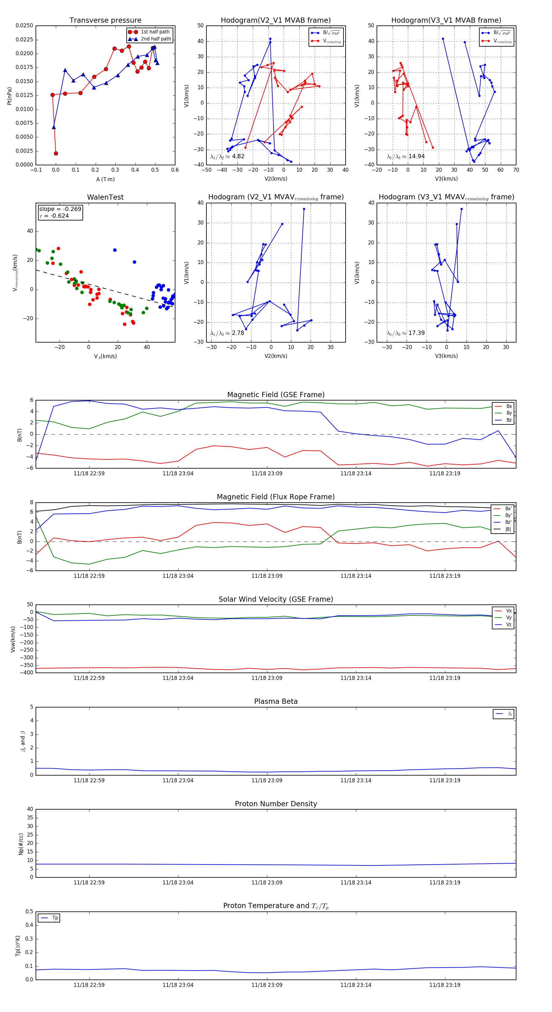
Flux Rope in 2001

Flux Rope Event 2001-11-18 22:56 ~ 2001-11-18 23:23 (28 minutes)


plot