HOME   LIST
‹–   –›

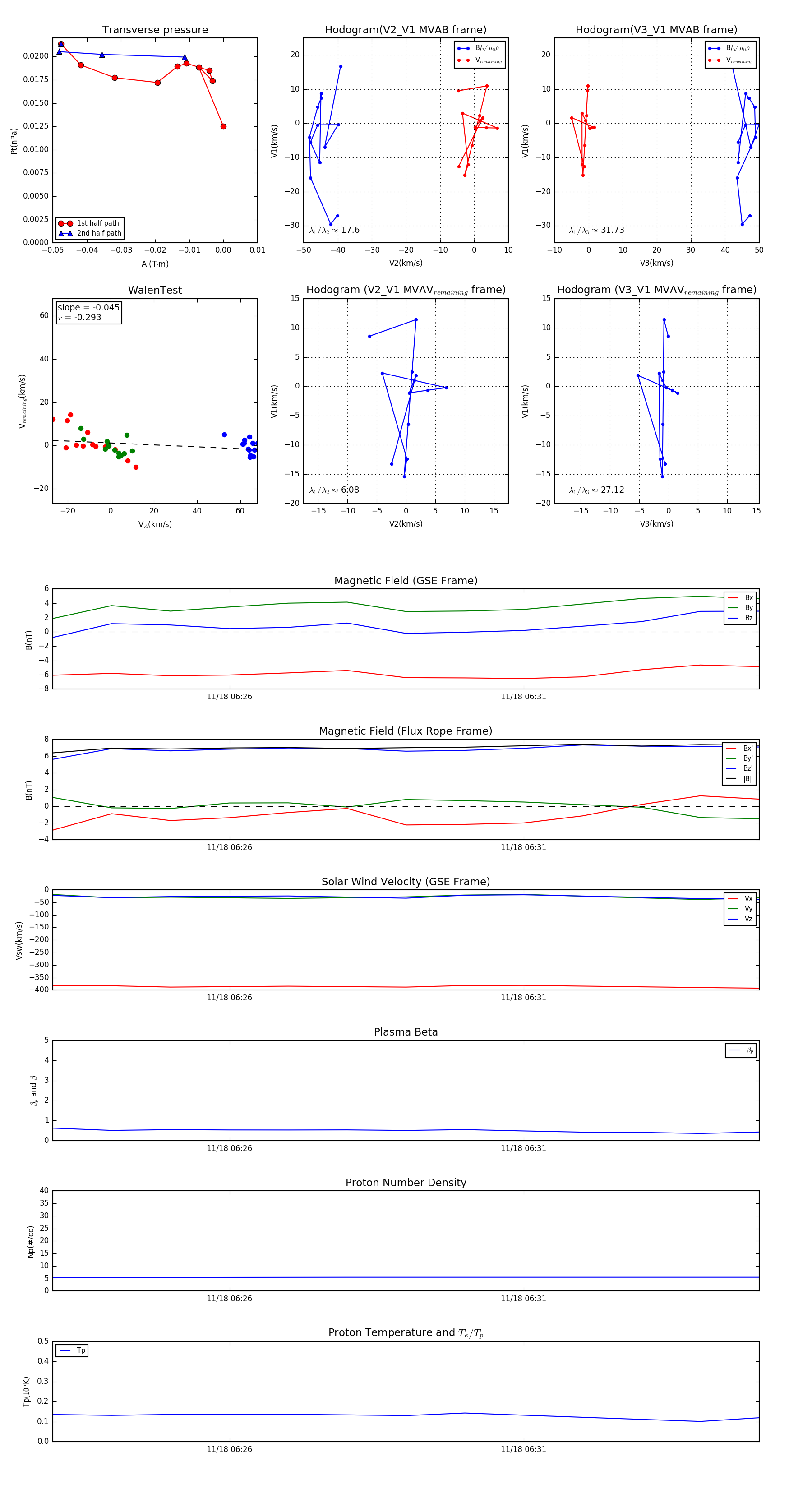
Flux Rope in 2001

Flux Rope Event 2001-11-18 06:23 ~ 2001-11-18 06:35 (13 minutes)


plot