HOME   LIST
‹–   –›

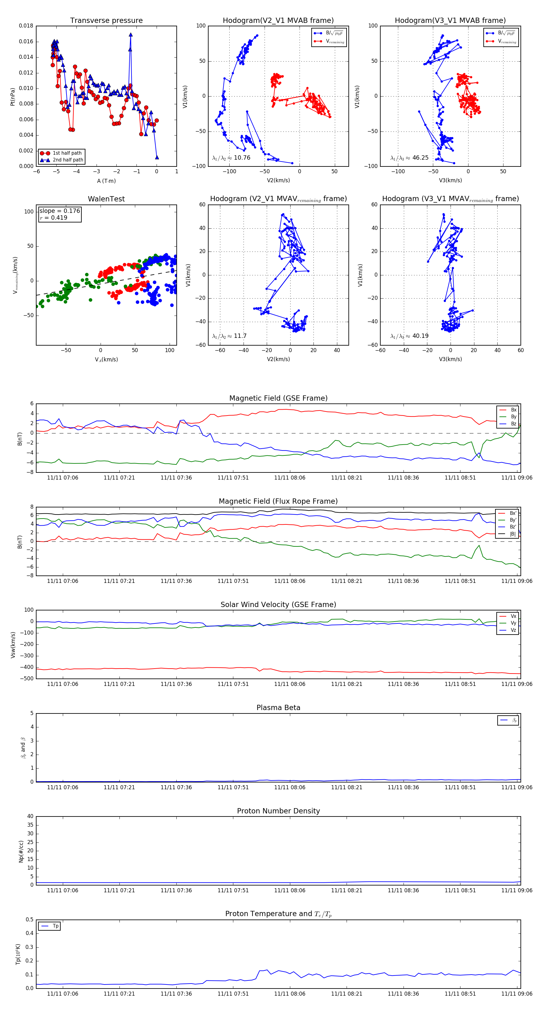
Flux Rope in 2001

Flux Rope Event 2001-11-11 06:59 ~ 2001-11-11 09:07 (129 minutes)


plot