HOME   LIST
‹–   –›

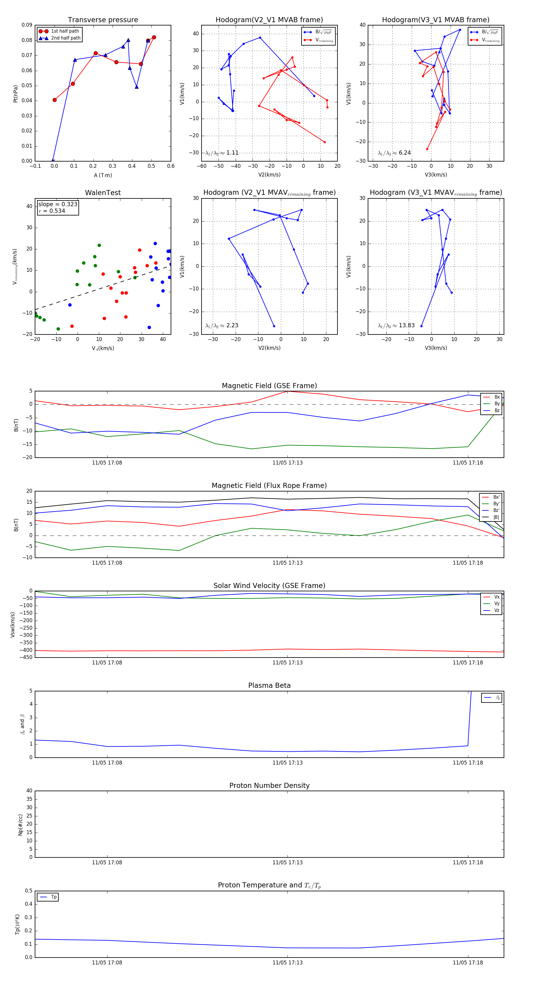
Flux Rope in 2001

Flux Rope Event 2001-11-05 17:06 ~ 2001-11-05 17:19 (14 minutes)


plot