HOME   LIST
‹–   –›

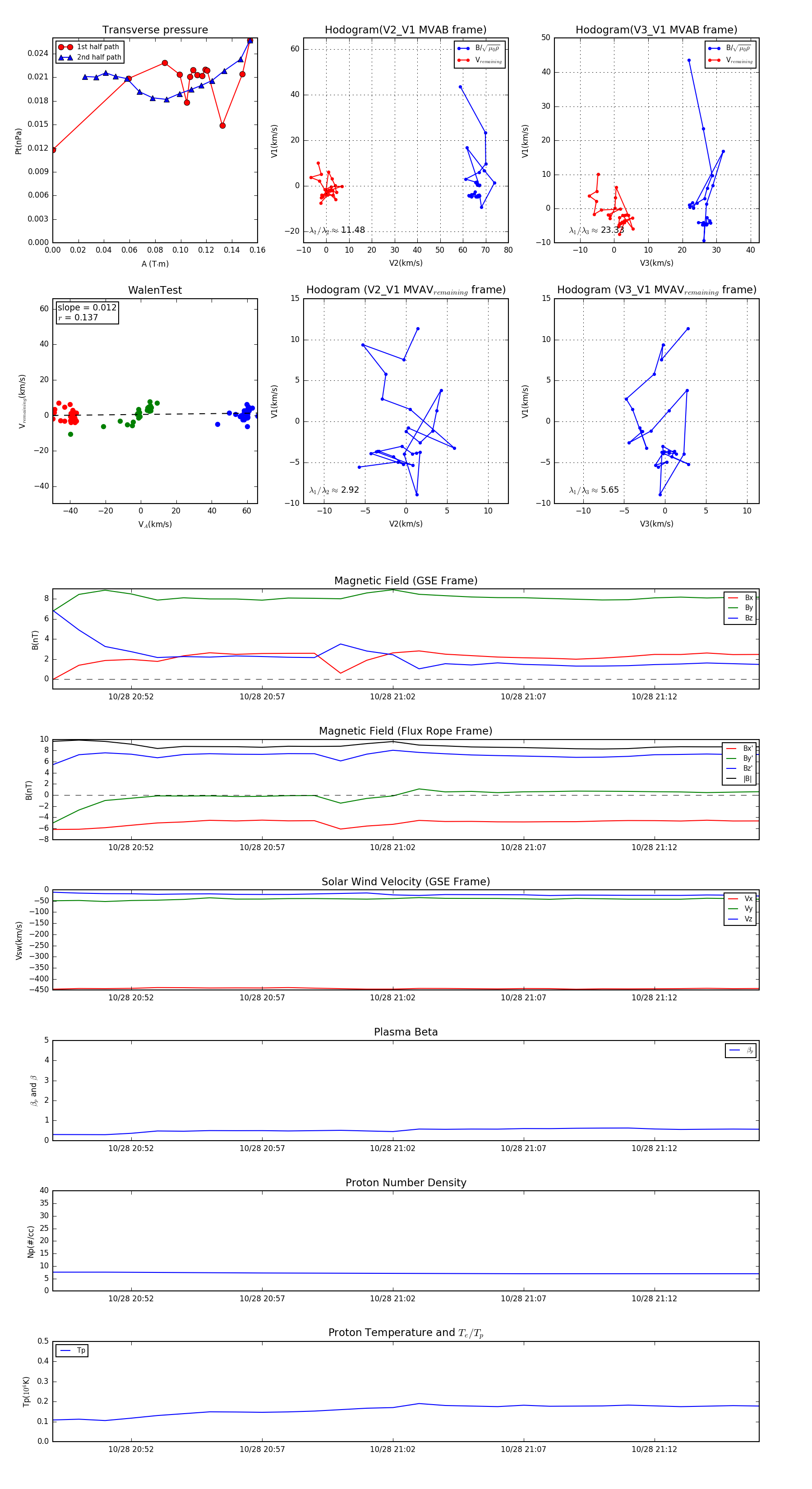
Flux Rope in 2001

Flux Rope Event 2001-10-28 20:49 ~ 2001-10-28 21:16 (28 minutes)


plot