HOME   LIST
‹–   –›

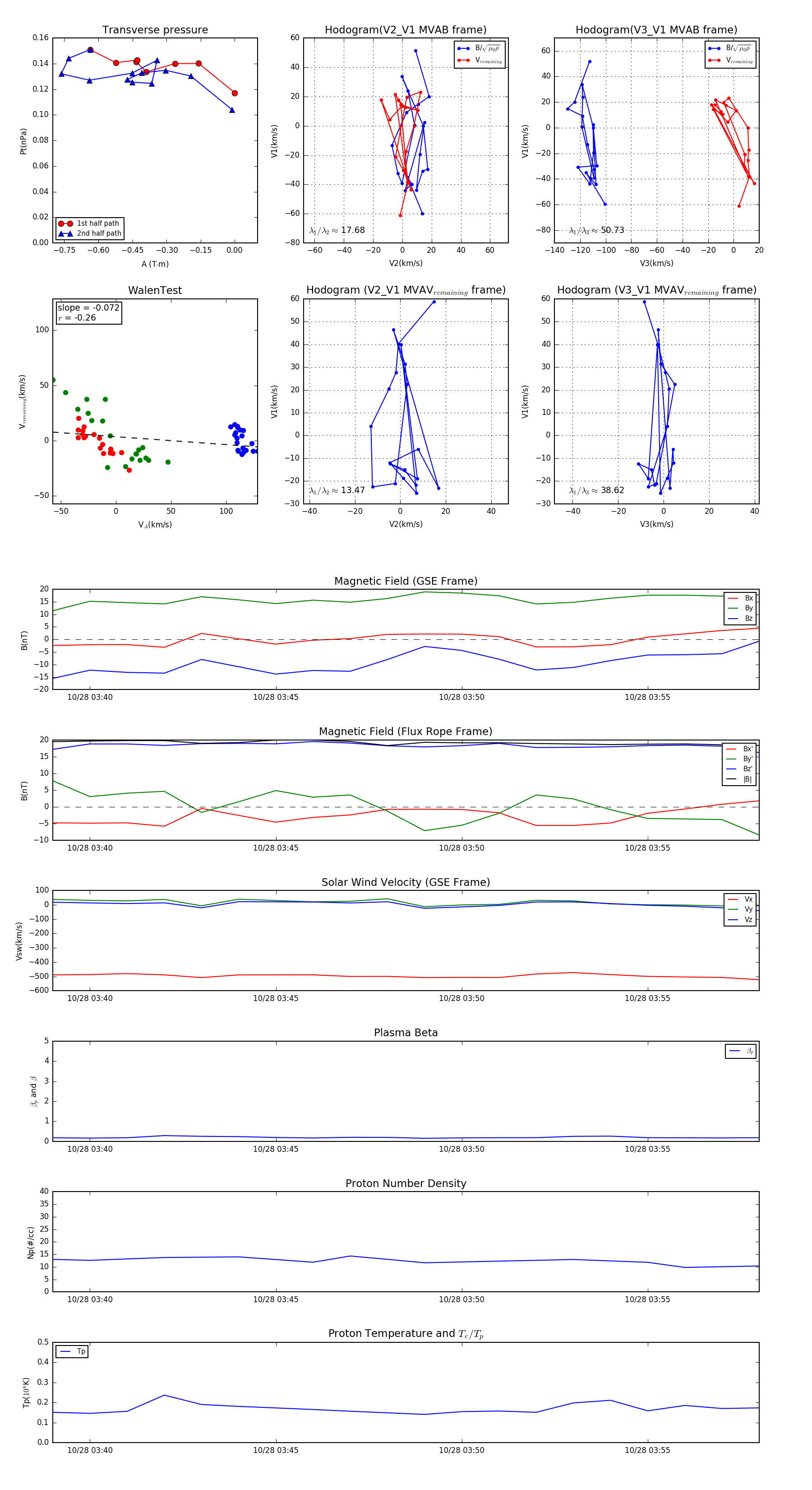
Flux Rope in 2001

Flux Rope Event 2001-10-28 03:39 ~ 2001-10-28 03:58 (20 minutes)


plot