HOME   LIST
‹–   –›

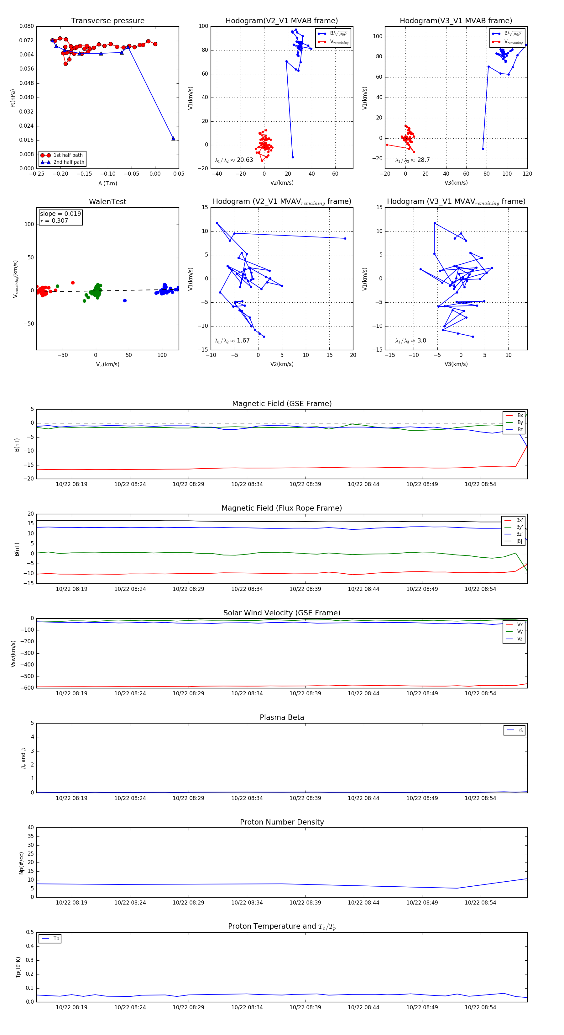
Flux Rope in 2001

Flux Rope Event 2001-10-22 08:16 ~ 2001-10-22 08:58 (43 minutes)


plot