HOME   LIST
‹–   –›

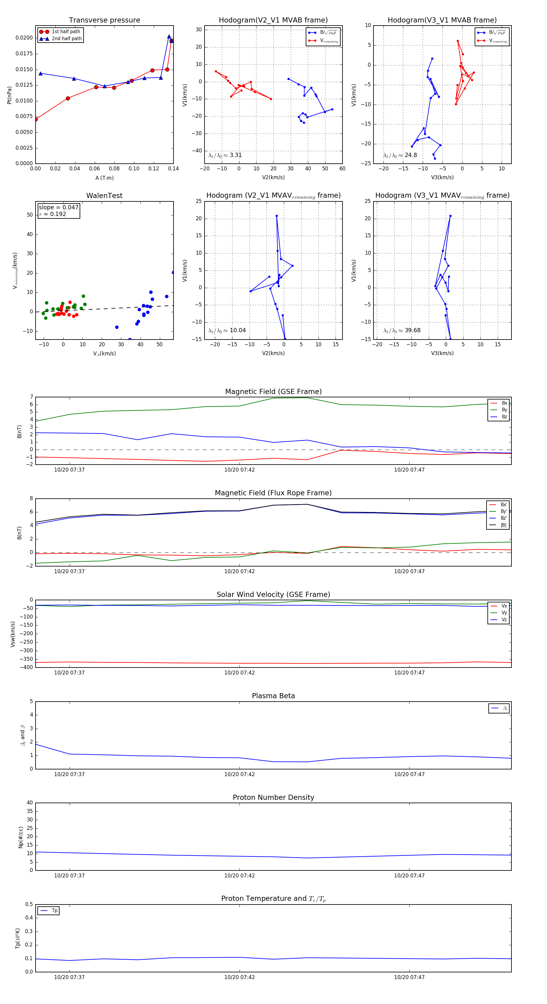
Flux Rope in 2001

Flux Rope Event 2001-10-20 07:36 ~ 2001-10-20 07:50 (15 minutes)


plot