HOME   LIST
‹–   –›

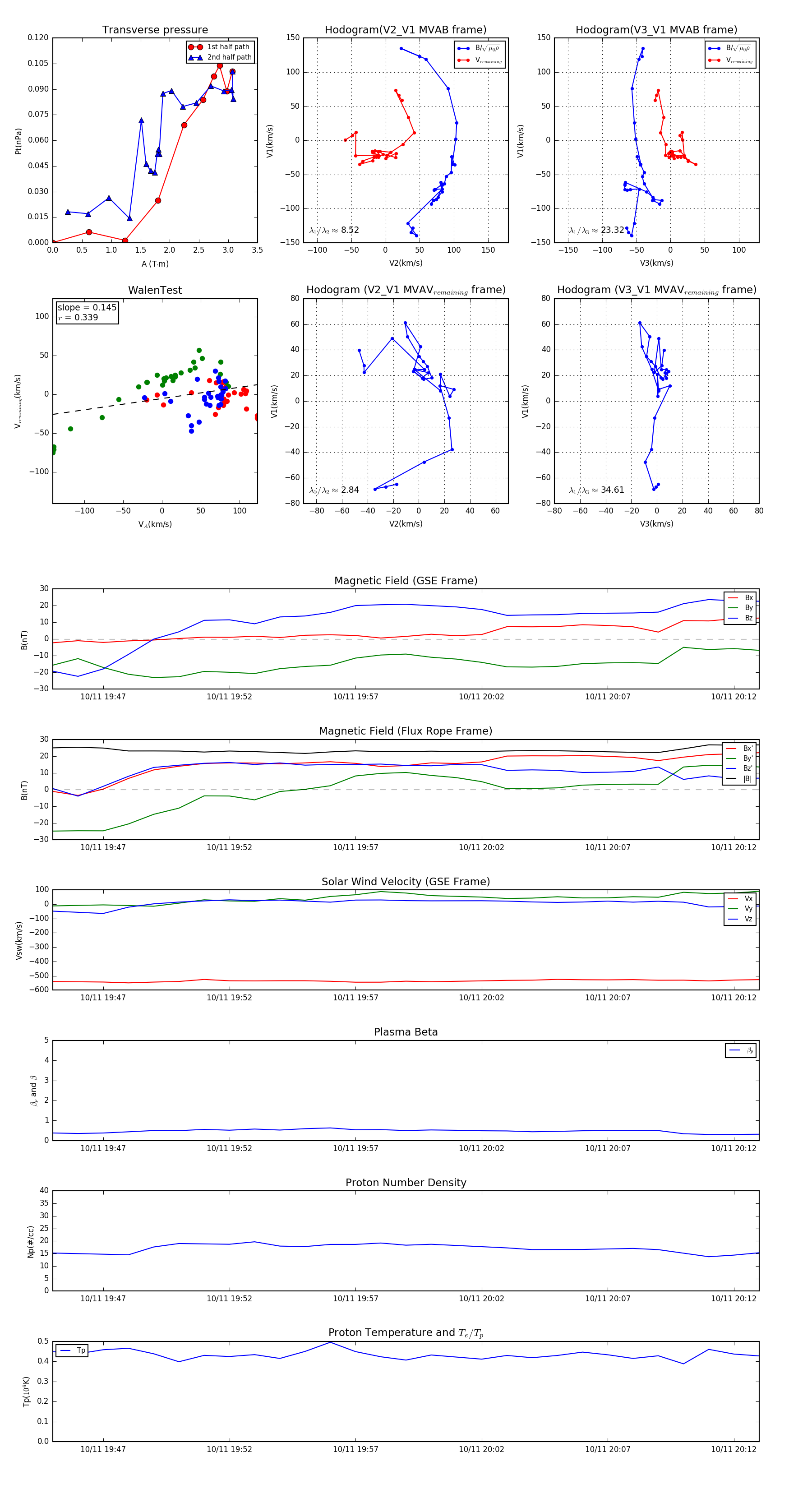
Flux Rope in 2001

Flux Rope Event 2001-10-11 19:45 ~ 2001-10-11 20:13 (29 minutes)


plot