HOME   LIST
‹–   –›

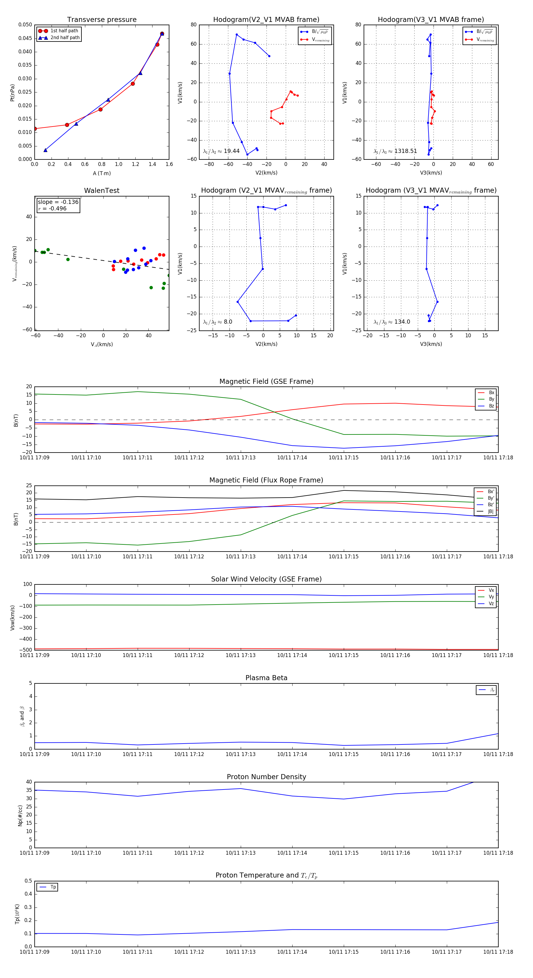
Flux Rope in 2001

Flux Rope Event 2001-10-11 17:09 ~ 2001-10-11 17:18 (10 minutes)


plot