HOME   LIST
‹–   –›

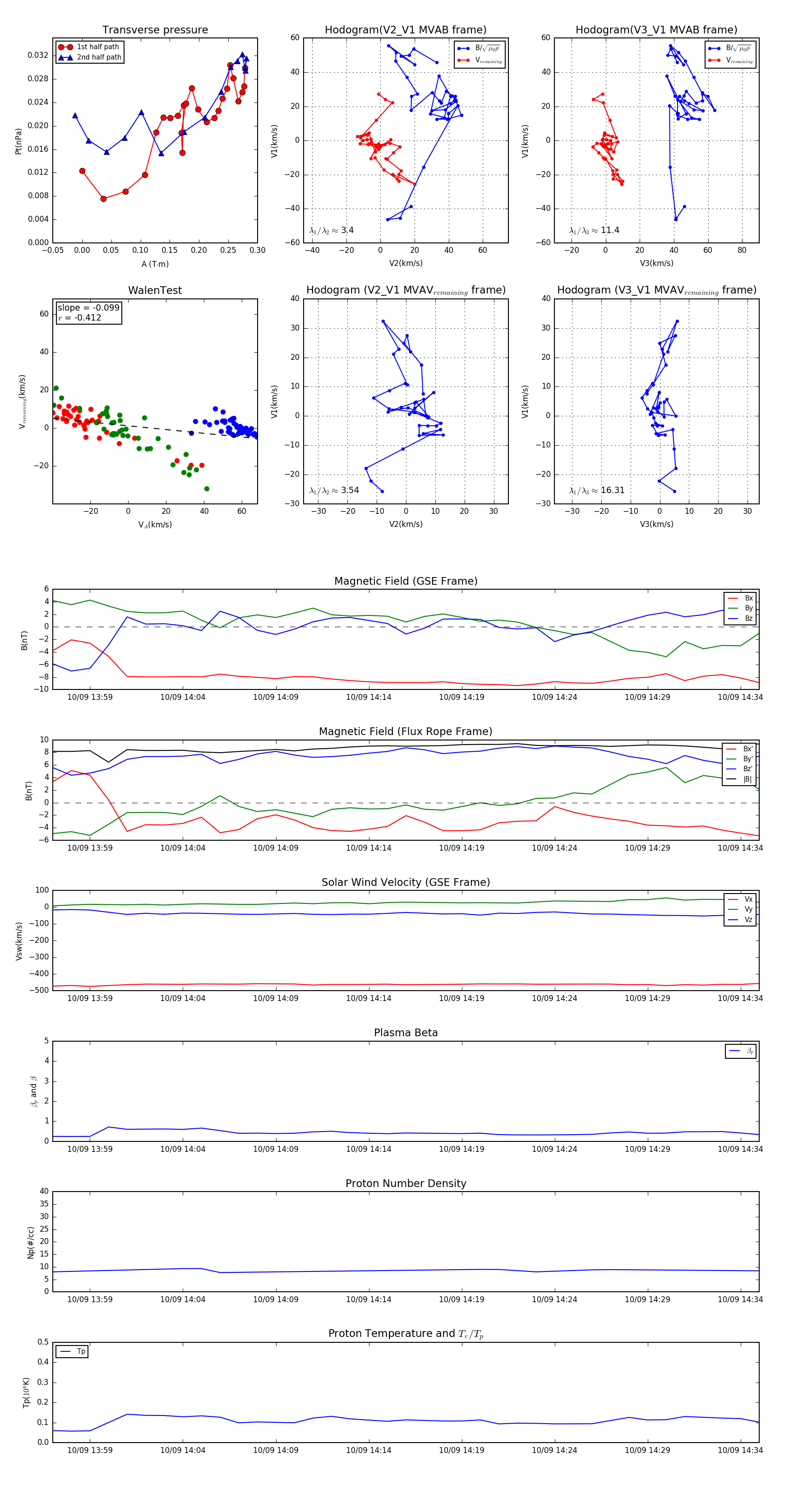
Flux Rope in 2001

Flux Rope Event 2001-10-09 13:57 ~ 2001-10-09 14:35 (39 minutes)


plot