HOME   LIST
‹–   –›

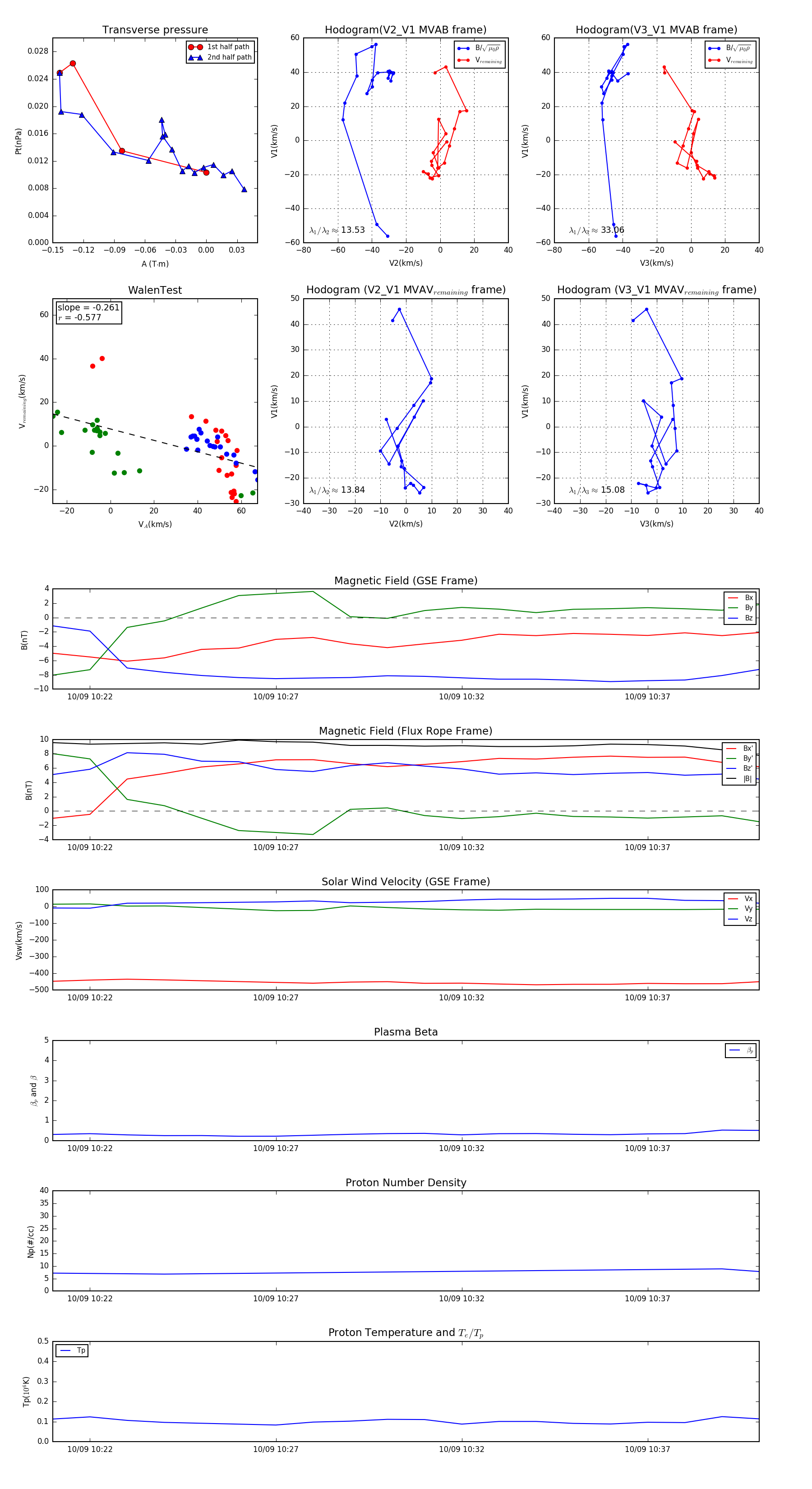
Flux Rope in 2001

Flux Rope Event 2001-10-09 10:21 ~ 2001-10-09 10:40 (20 minutes)


plot