HOME   LIST
‹–   –›

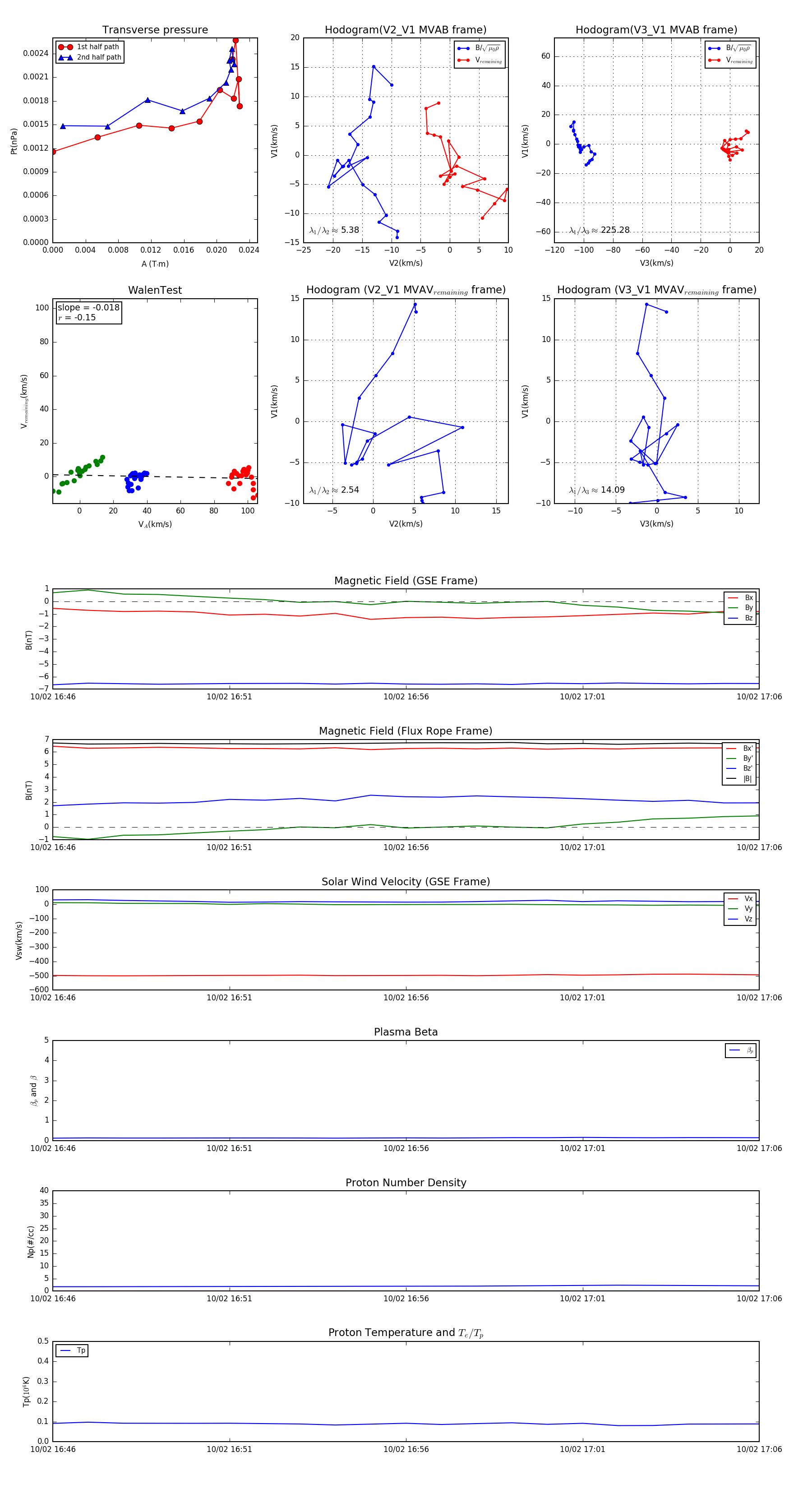
Flux Rope in 2001

Flux Rope Event 2001-10-02 16:46 ~ 2001-10-02 17:06 (21 minutes)


plot