HOME   LIST
‹–   –›

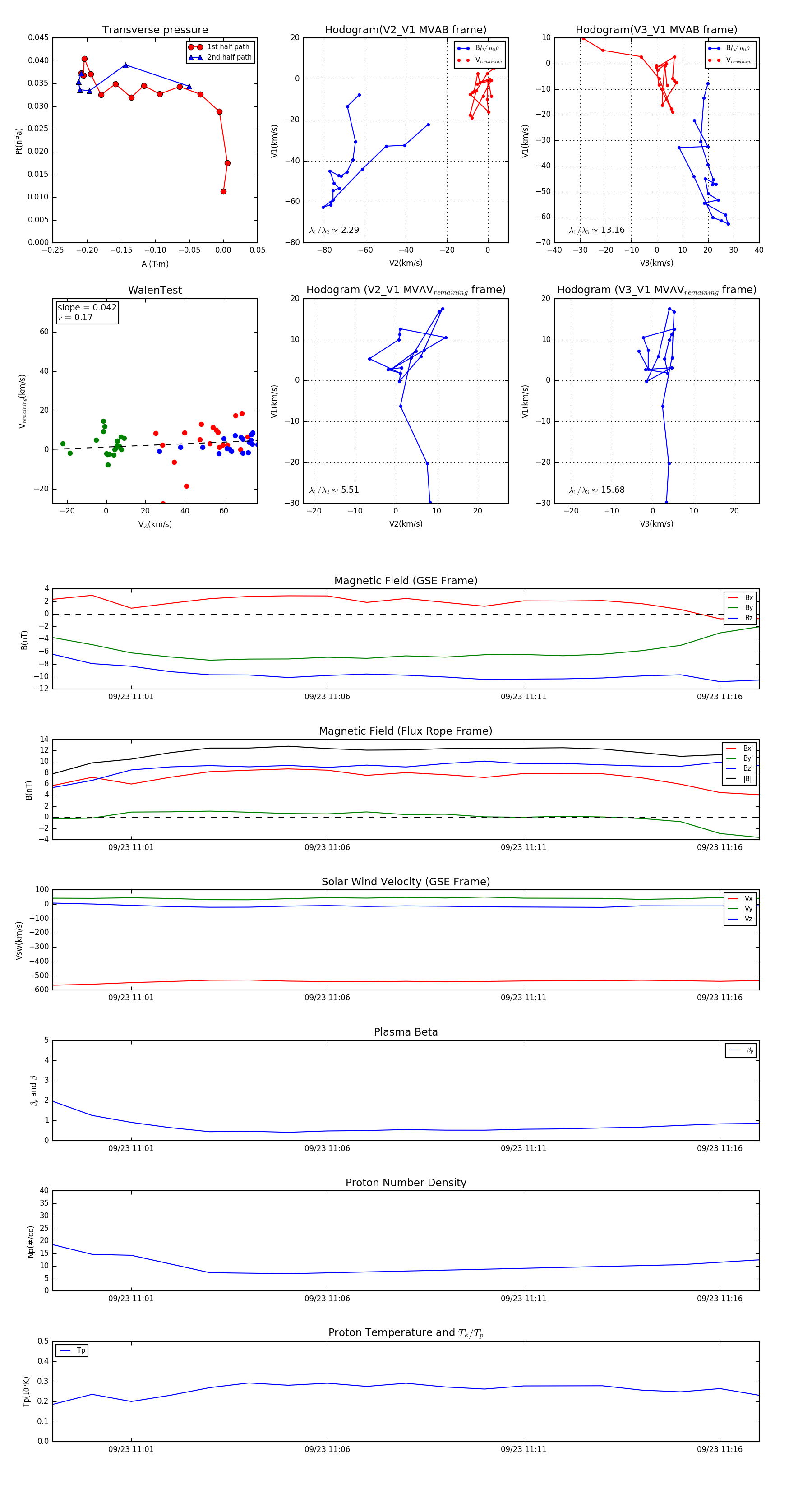
Flux Rope in 2001

Flux Rope Event 2001-09-23 10:59 ~ 2001-09-23 11:17 (19 minutes)


plot