HOME   LIST
‹–   –›

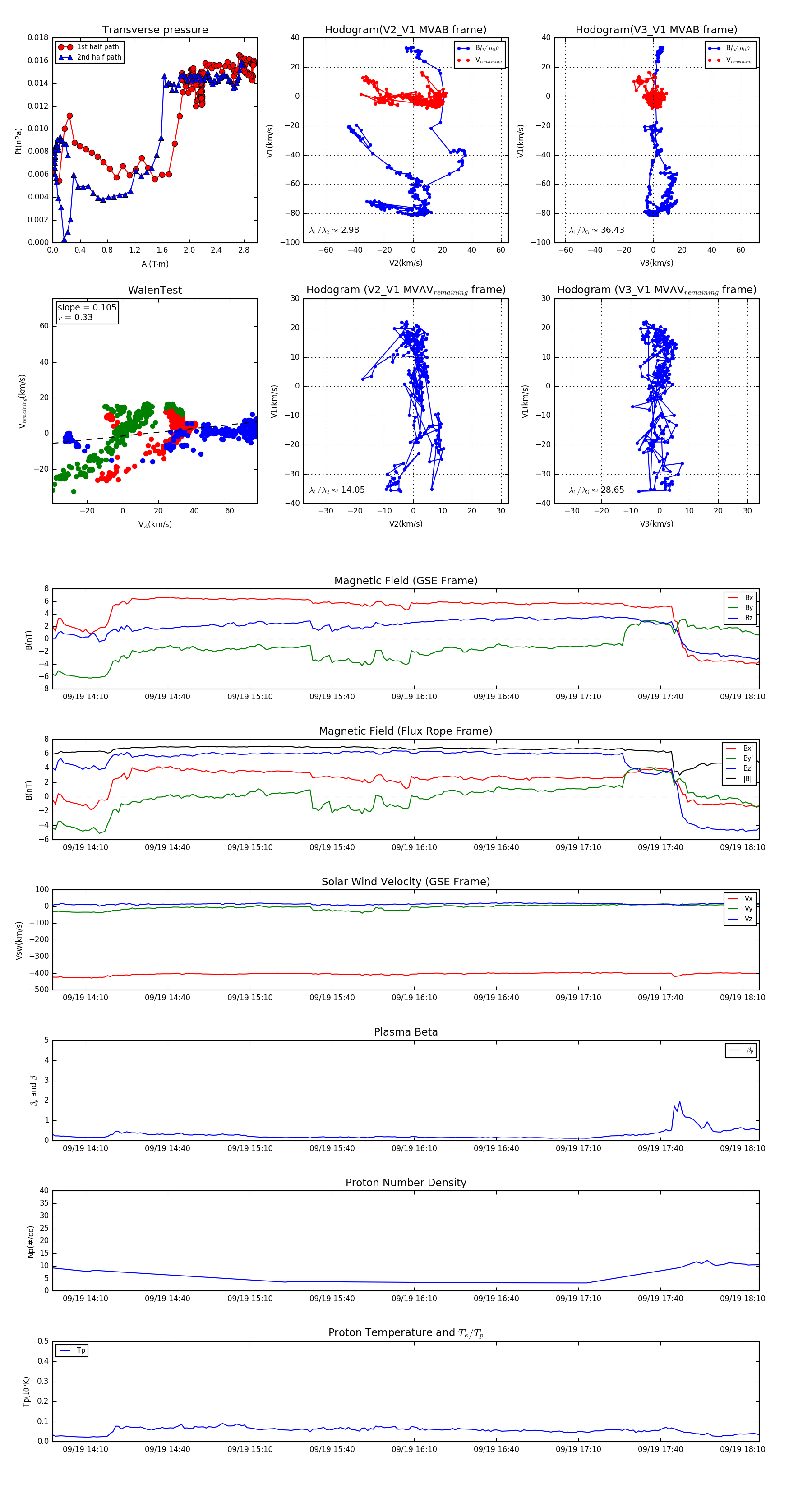
Flux Rope in 2001

Flux Rope Event 2001-09-19 13:58 ~ 2001-09-19 18:16 (259 minutes)


plot