HOME   LIST
‹–   –›

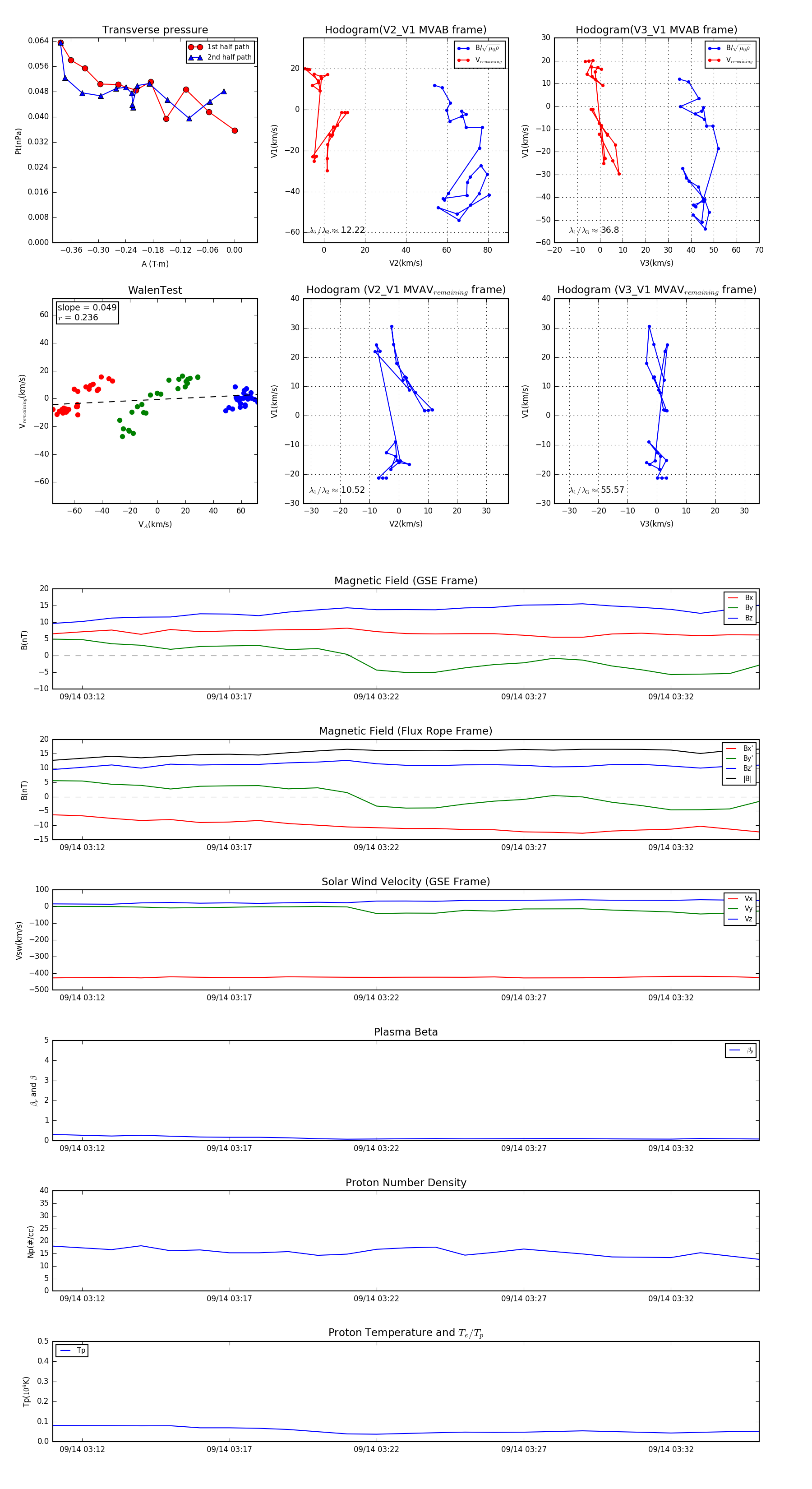
Flux Rope in 2001

Flux Rope Event 2001-09-14 03:11 ~ 2001-09-14 03:35 (25 minutes)


plot