HOME   LIST
‹–   –›

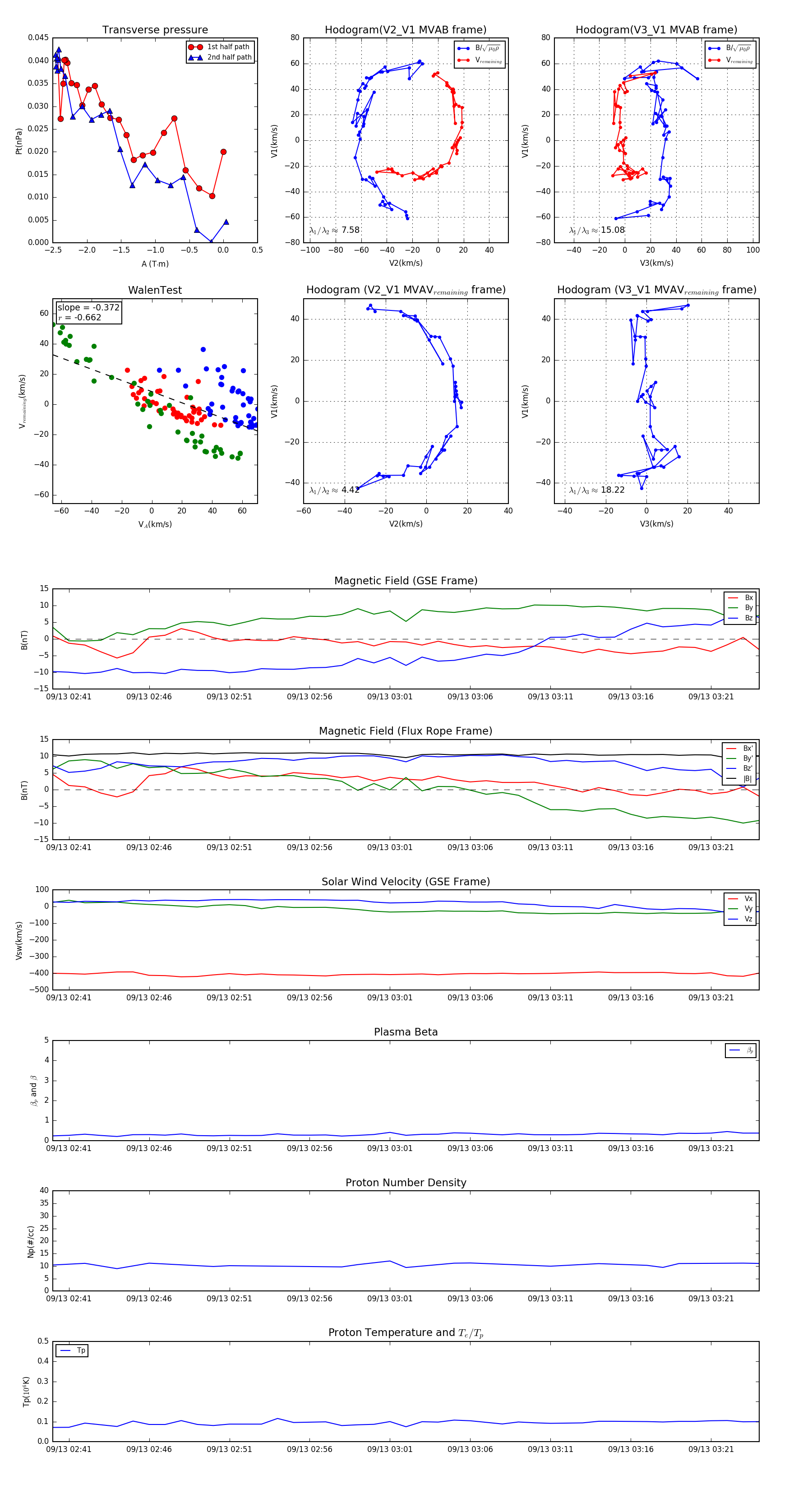
Flux Rope in 2001

Flux Rope Event 2001-09-13 02:40 ~ 2001-09-13 03:24 (45 minutes)


plot