HOME   LIST
‹–   –›

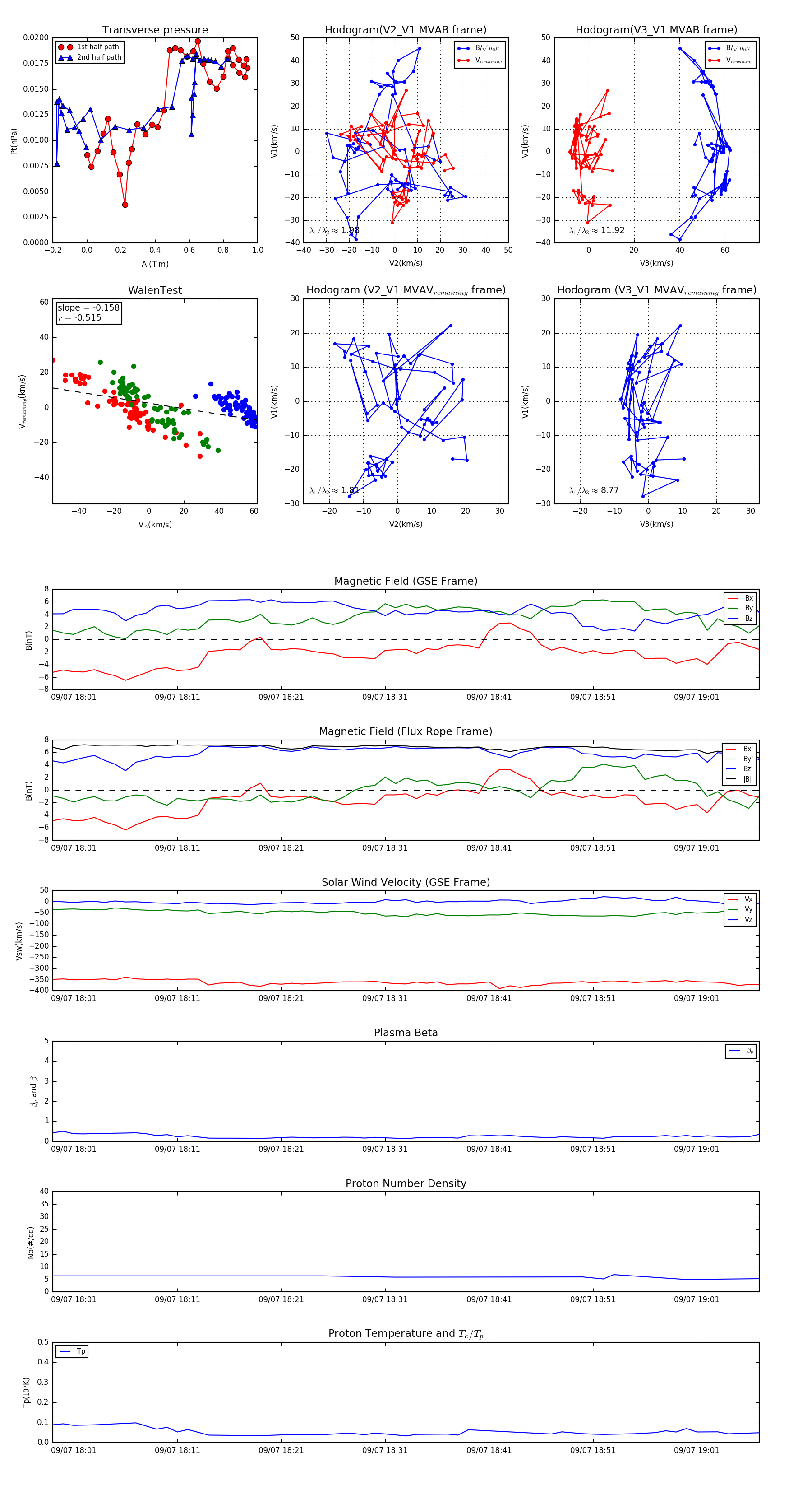
Flux Rope in 2001

Flux Rope Event 2001-09-07 17:59 ~ 2001-09-07 19:07 (69 minutes)


plot