HOME   LIST
‹–   –›

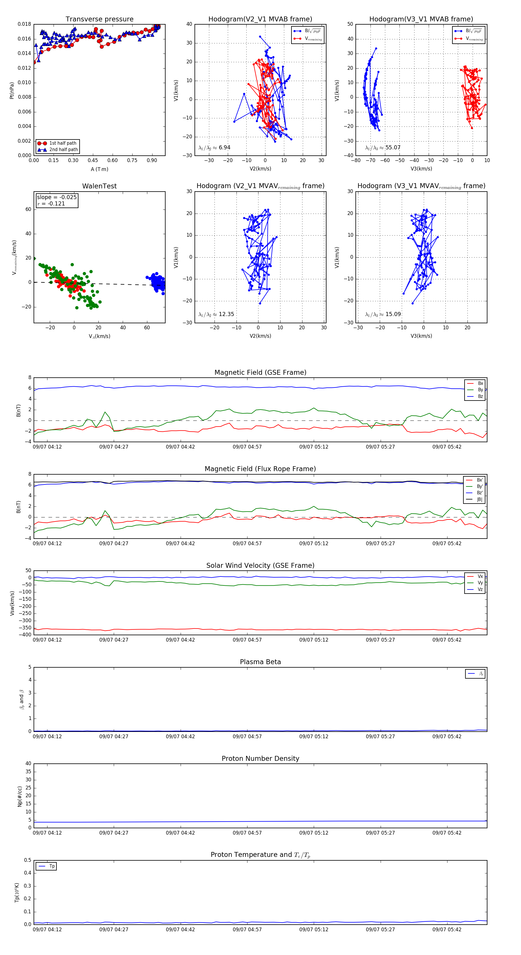
Flux Rope in 2001

Flux Rope Event 2001-09-07 04:09 ~ 2001-09-07 05:51 (103 minutes)


plot