HOME   LIST
‹–   –›

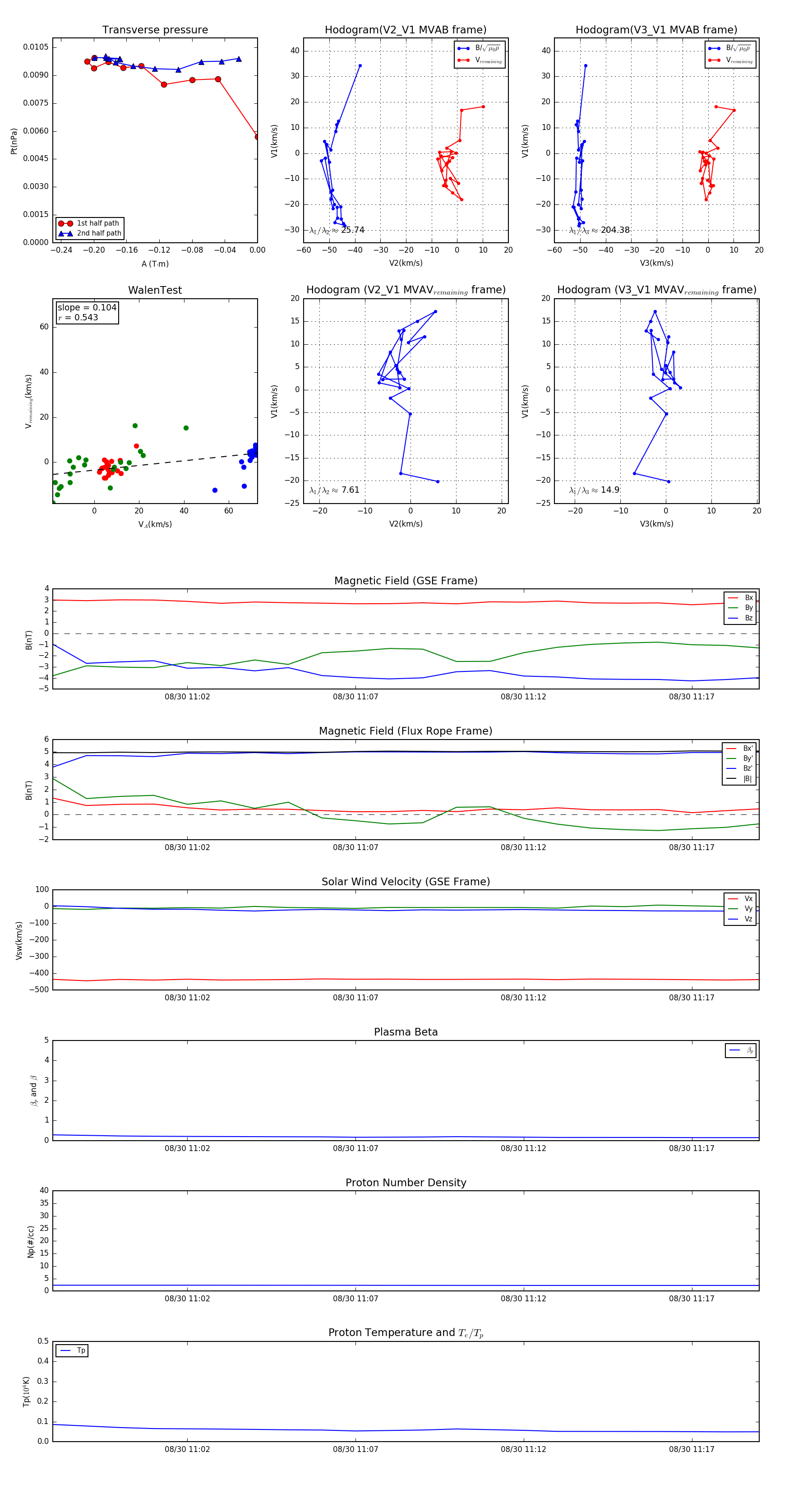
Flux Rope in 2001

Flux Rope Event 2001-08-30 10:58 ~ 2001-08-30 11:19 (22 minutes)


plot