HOME   LIST
‹–   –›

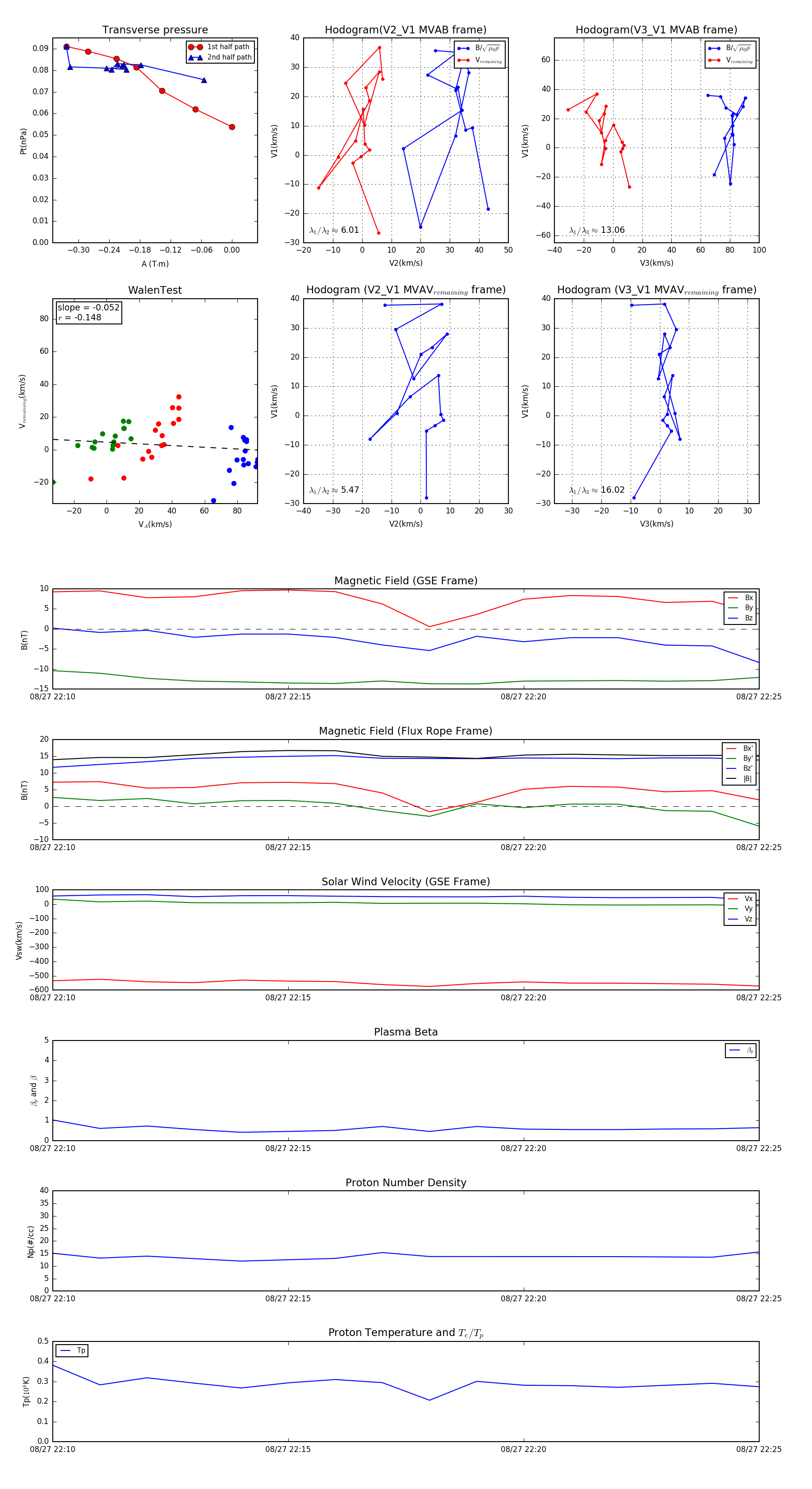
Flux Rope in 2001

Flux Rope Event 2001-08-27 22:10 ~ 2001-08-27 22:25 (16 minutes)


plot