HOME   LIST
‹–   –›

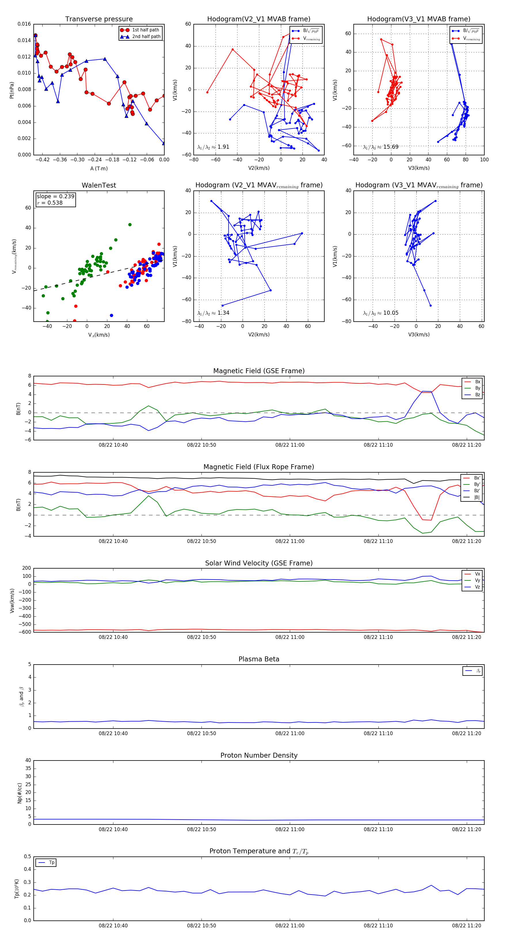
Flux Rope in 2001

Flux Rope Event 2001-08-22 10:31 ~ 2001-08-22 11:22 (52 minutes)


plot