HOME   LIST
‹–   –›

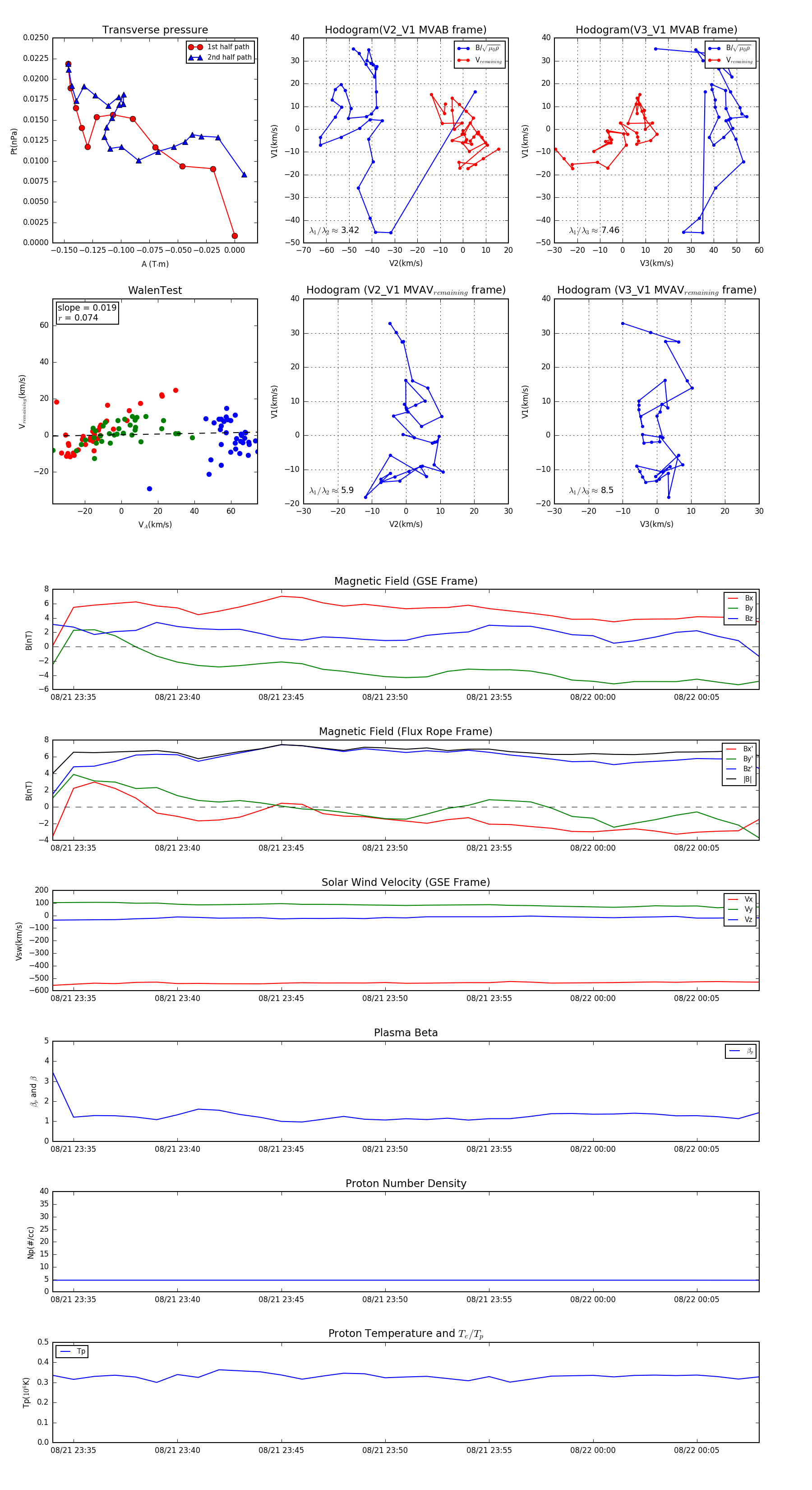
Flux Rope in 2001

Flux Rope Event 2001-08-21 23:34 ~ 2001-08-22 00:08 (35 minutes)


plot