HOME   LIST
‹–   –›

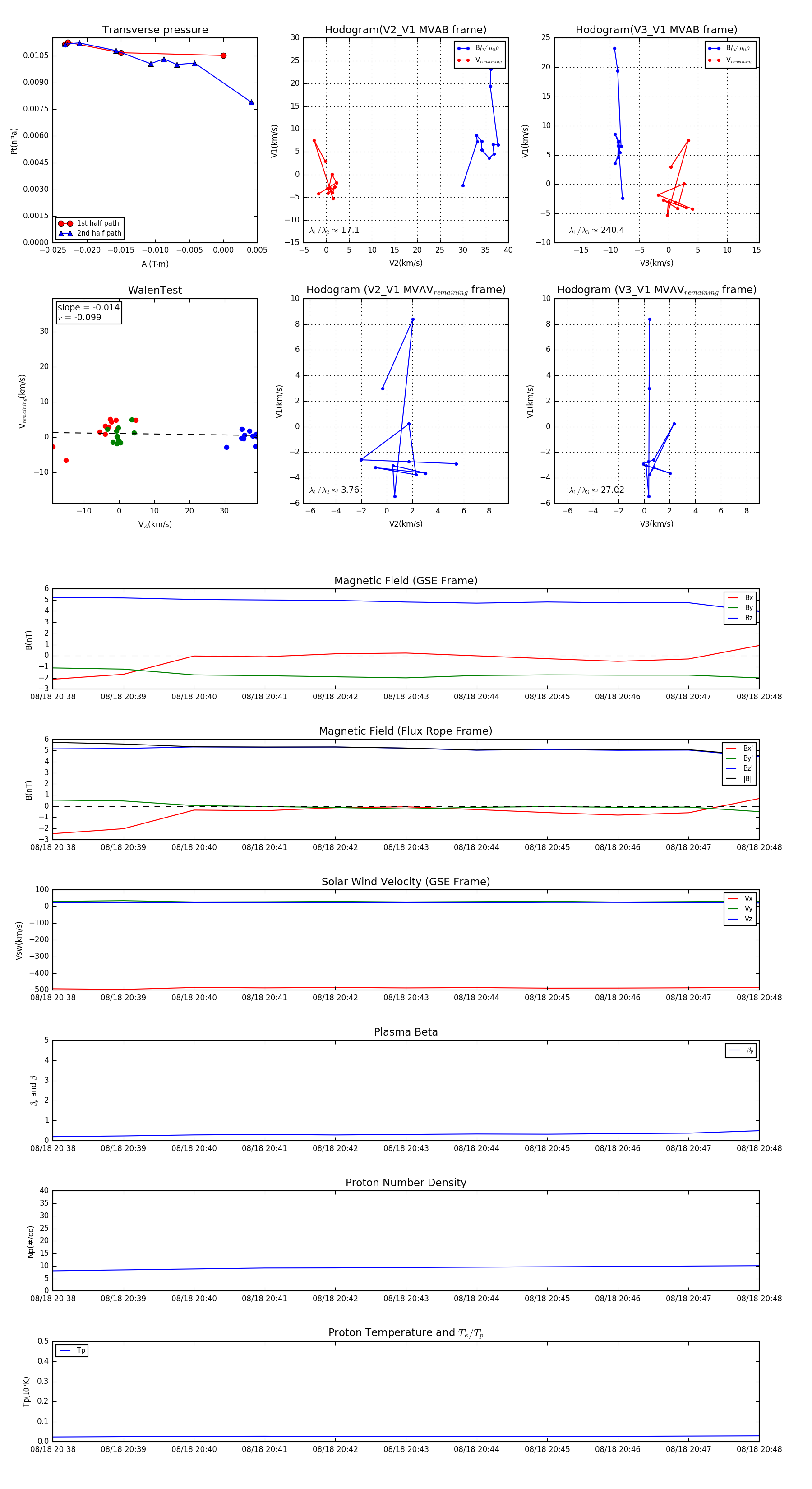
Flux Rope in 2001

Flux Rope Event 2001-08-18 20:38 ~ 2001-08-18 20:48 (11 minutes)


plot