HOME   LIST
‹–   –›

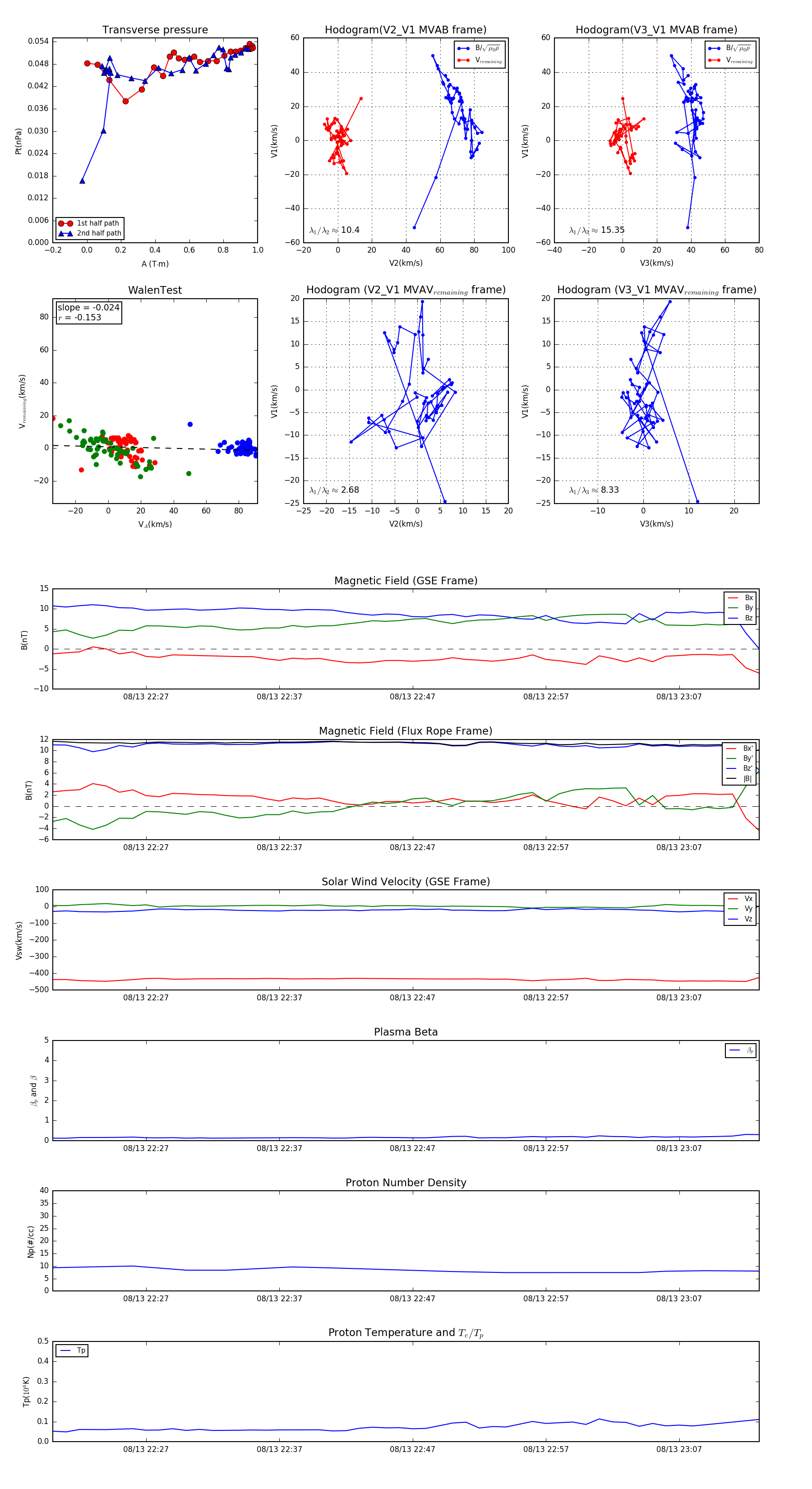
Flux Rope in 2001

Flux Rope Event 2001-08-13 22:20 ~ 2001-08-13 23:13 (54 minutes)


plot