HOME   LIST
‹–   –›

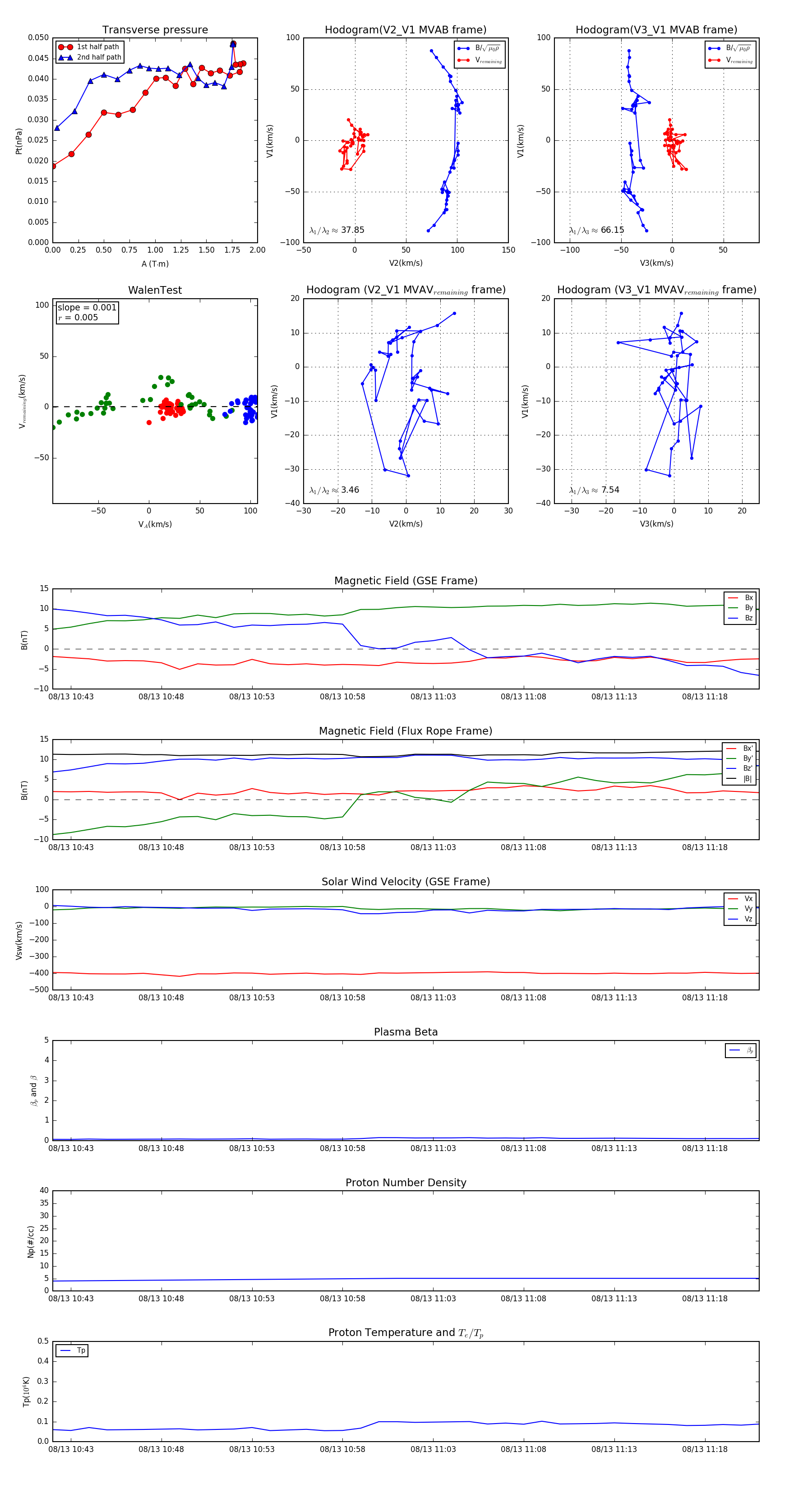
Flux Rope in 2001

Flux Rope Event 2001-08-13 10:42 ~ 2001-08-13 11:21 (40 minutes)


plot