HOME   LIST
‹–   –›

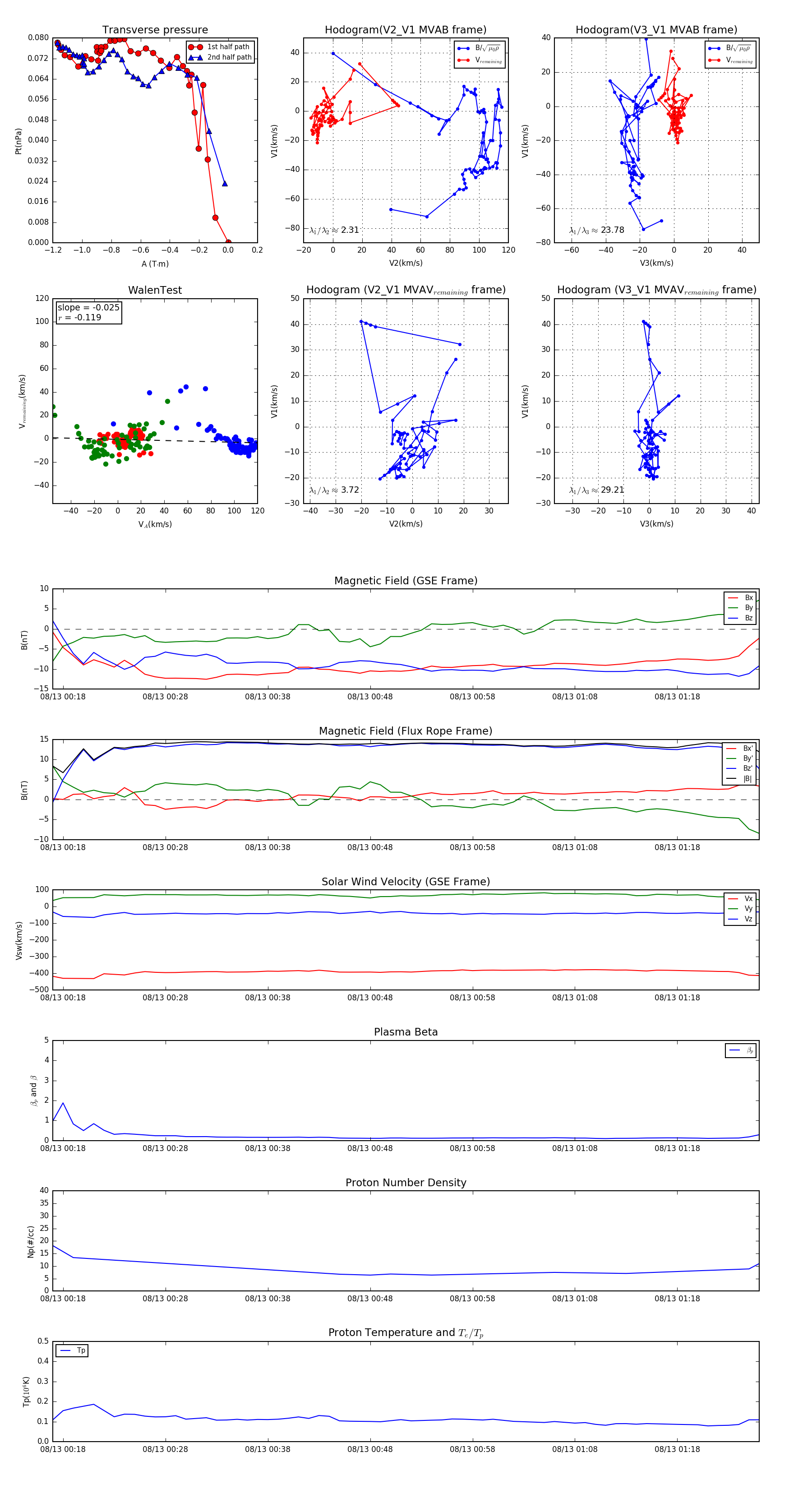
Flux Rope in 2001

Flux Rope Event 2001-08-13 00:17 ~ 2001-08-13 01:26 (70 minutes)


plot