HOME   LIST
‹–   –›

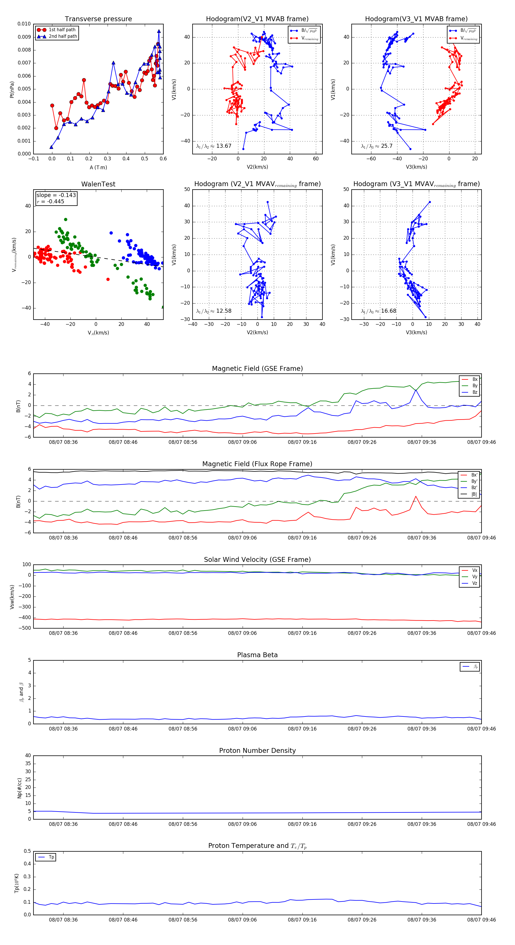
Flux Rope in 2001

Flux Rope Event 2001-08-07 08:31 ~ 2001-08-07 09:46 (76 minutes)


plot