HOME   LIST
‹–   –›

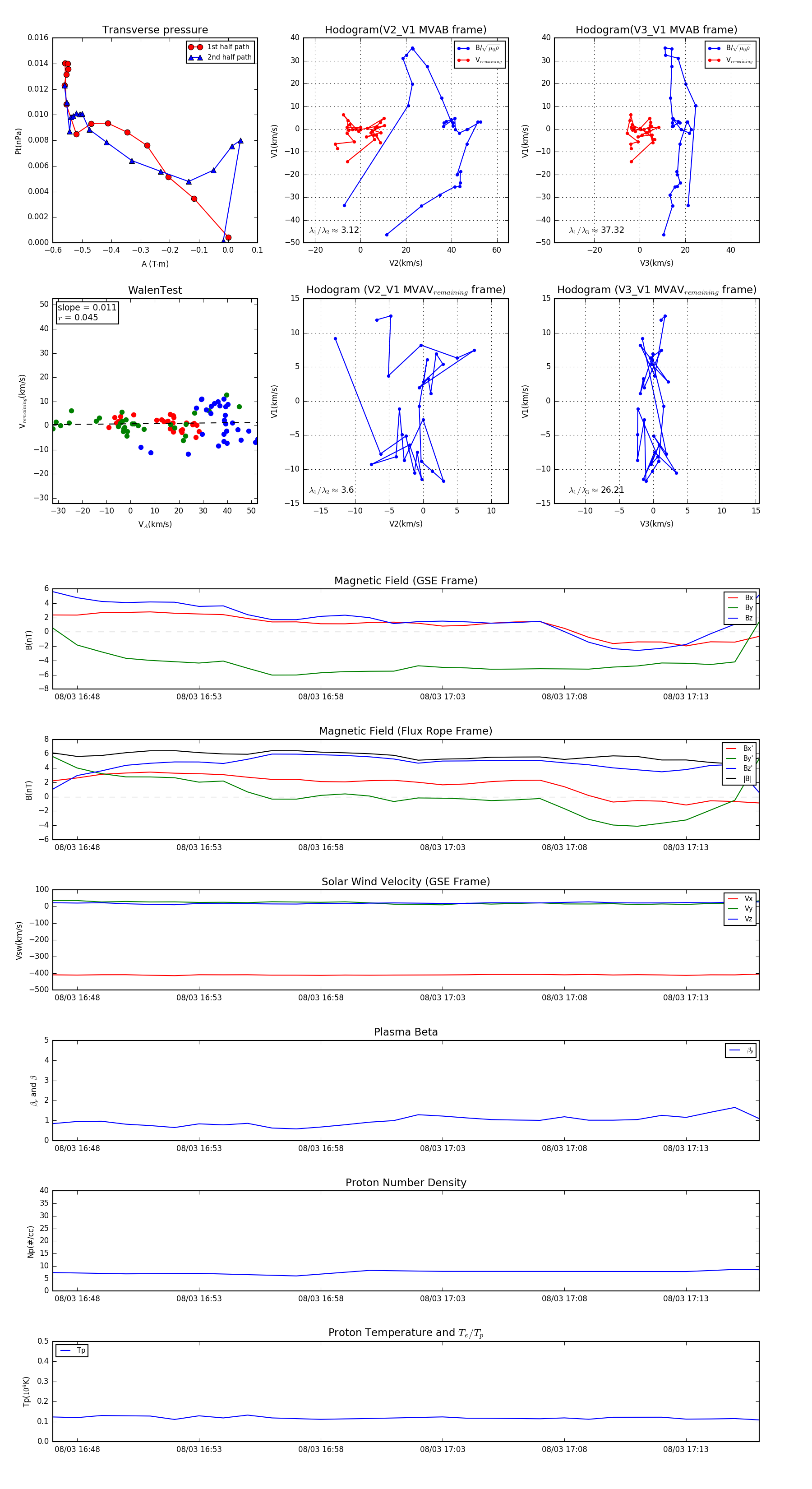
Flux Rope in 2001

Flux Rope Event 2001-08-03 16:47 ~ 2001-08-03 17:16 (30 minutes)


plot