HOME   LIST
‹–   –›

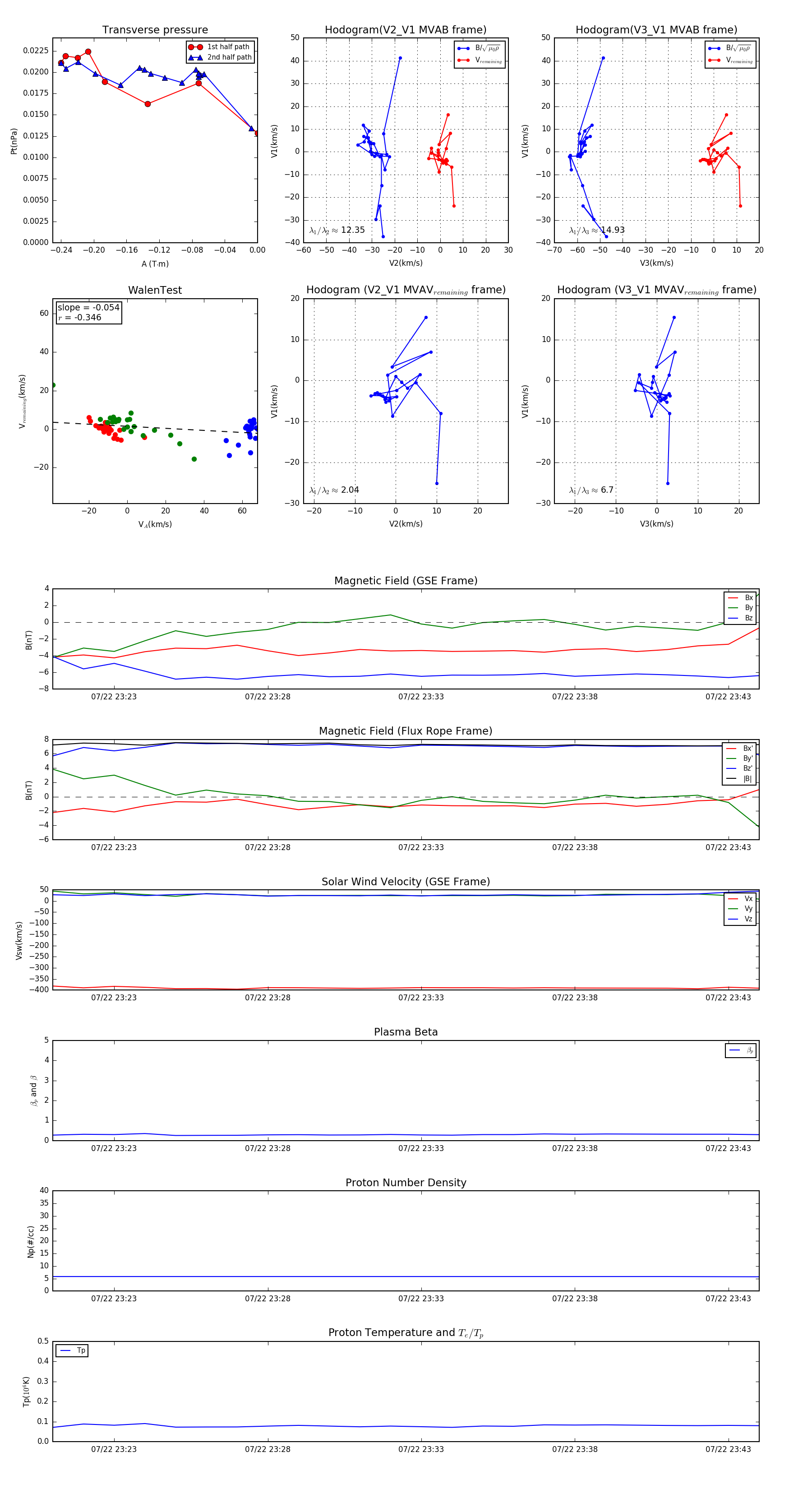
Flux Rope in 2001

Flux Rope Event 2001-07-22 23:21 ~ 2001-07-22 23:44 (24 minutes)


plot