HOME   LIST
‹–   –›

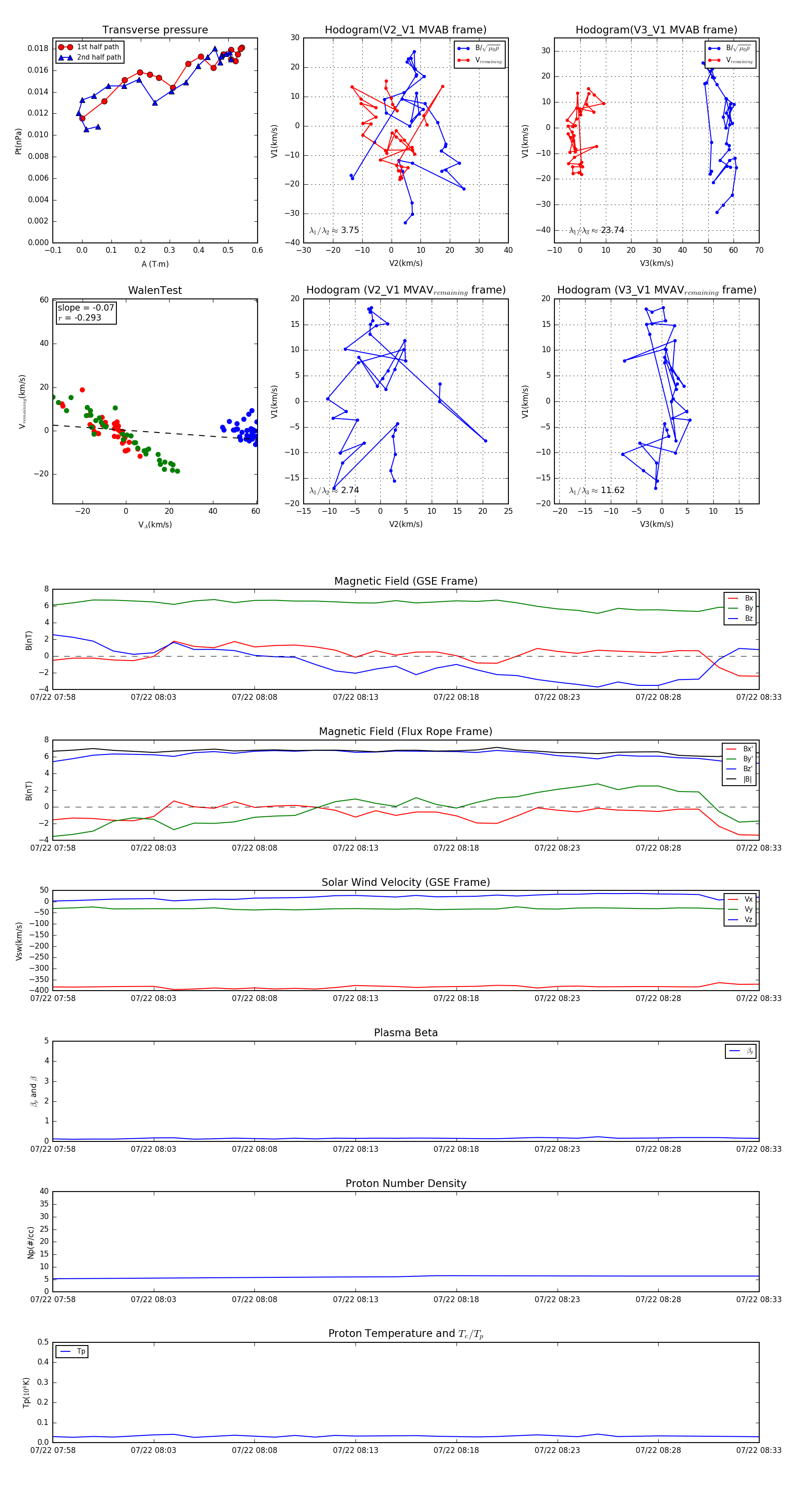
Flux Rope in 2001

Flux Rope Event 2001-07-22 07:58 ~ 2001-07-22 08:33 (36 minutes)


plot