HOME   LIST
‹–   –›

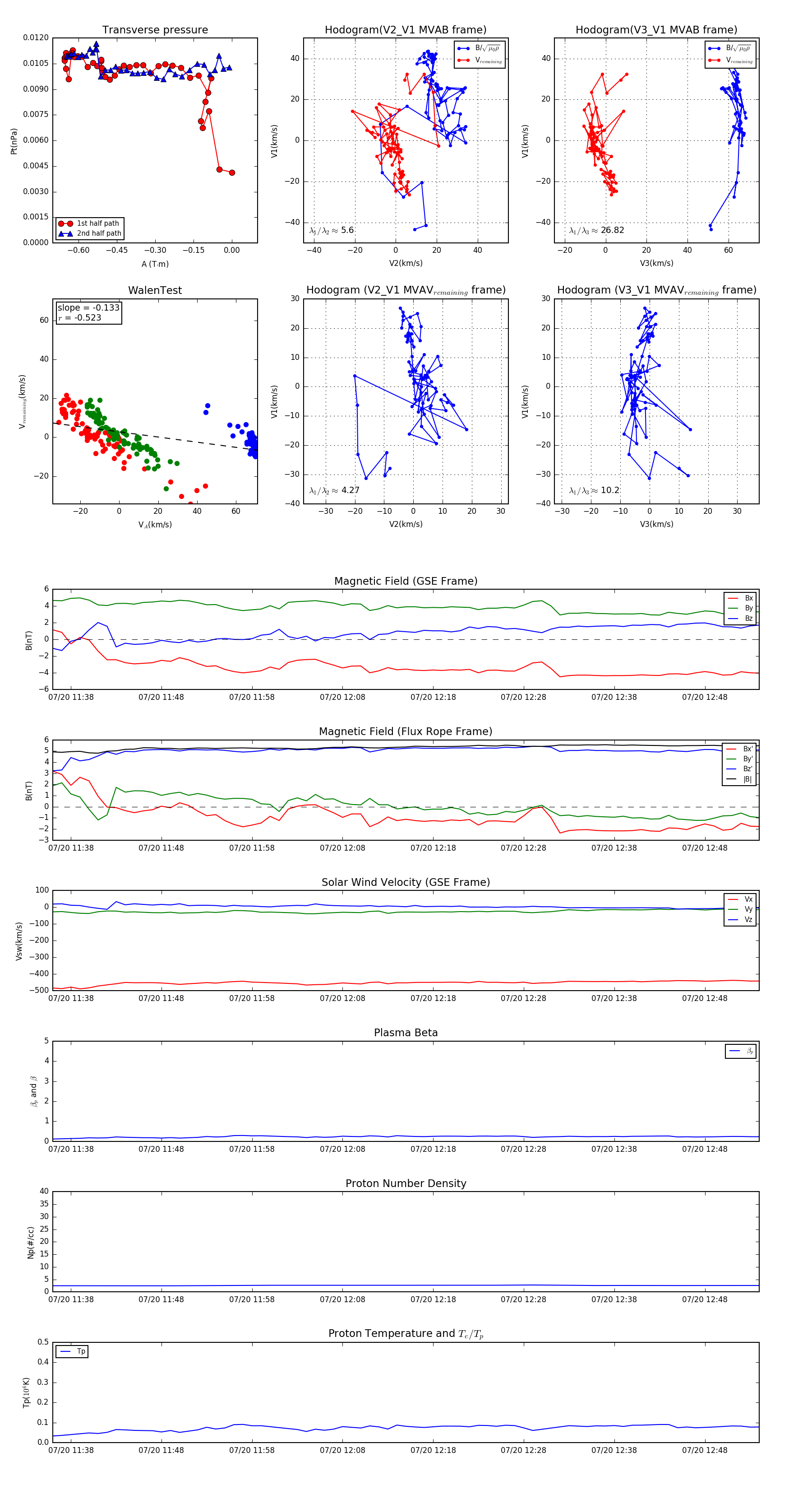
Flux Rope in 2001

Flux Rope Event 2001-07-20 11:36 ~ 2001-07-20 12:54 (79 minutes)


plot