HOME   LIST
‹–   –›

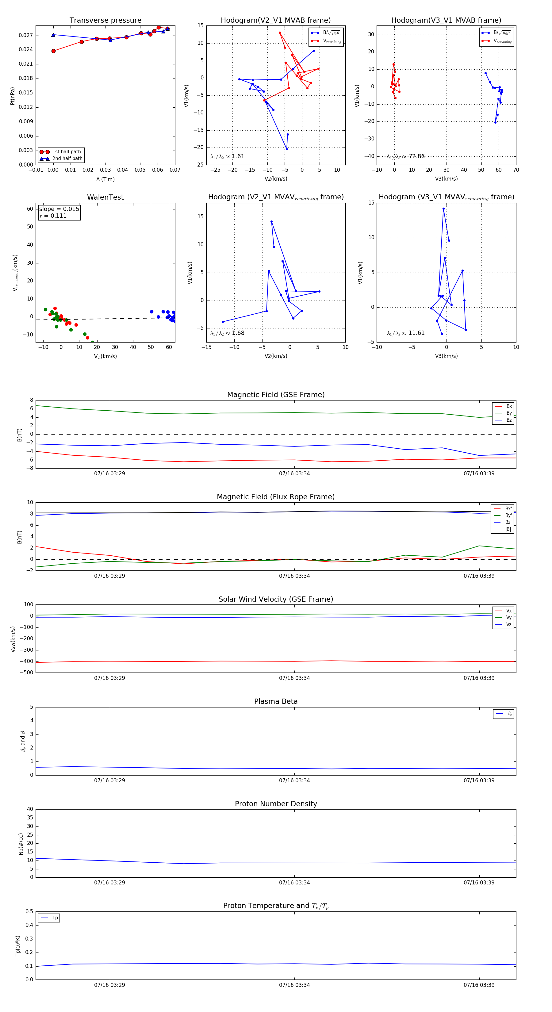
Flux Rope in 2001

Flux Rope Event 2001-07-16 03:27 ~ 2001-07-16 03:40 (14 minutes)


plot