HOME   LIST
‹–   –›

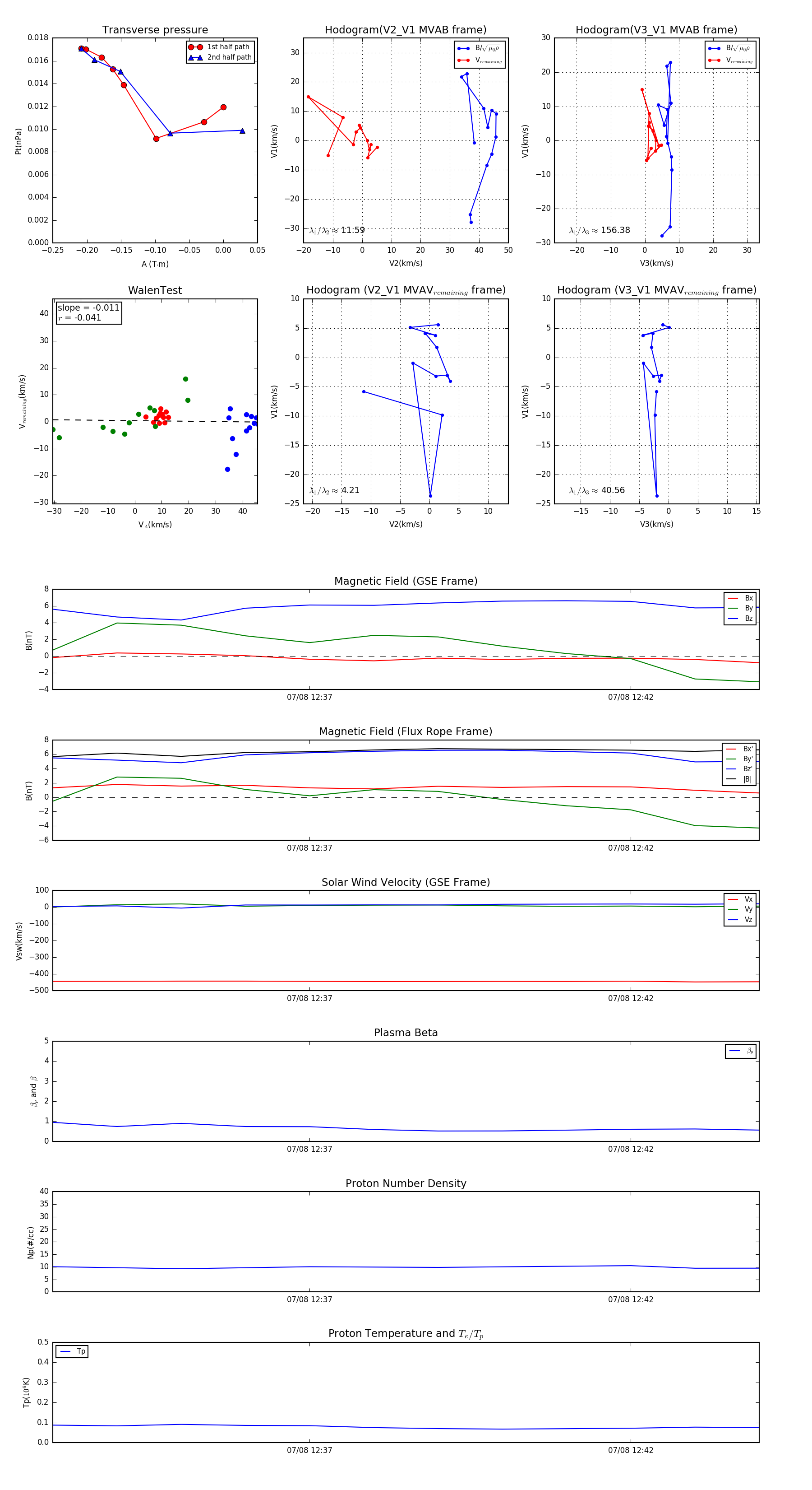
Flux Rope in 2001

Flux Rope Event 2001-07-08 12:33 ~ 2001-07-08 12:44 (12 minutes)


plot