HOME   LIST
‹–   –›

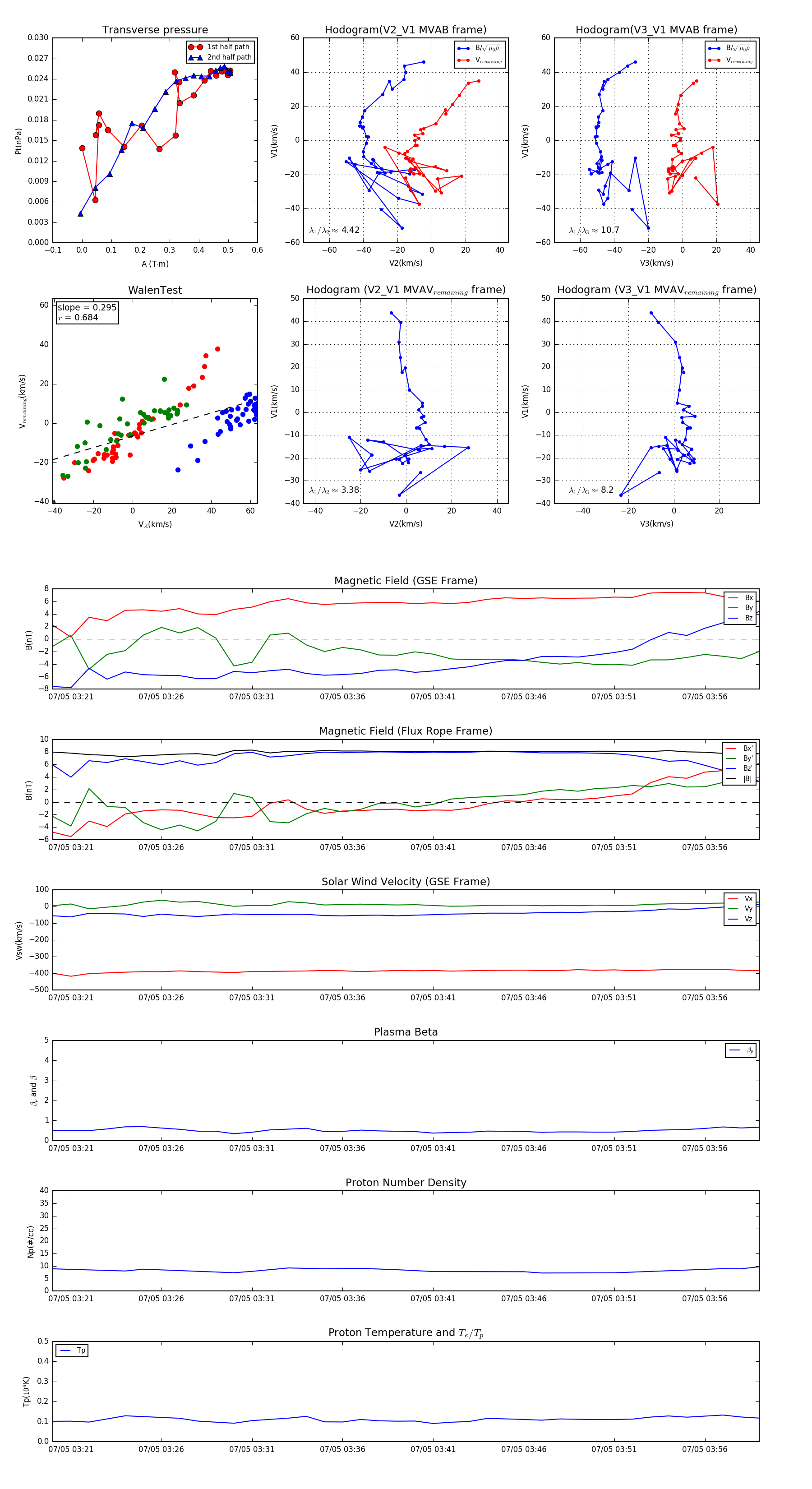
Flux Rope in 2001

Flux Rope Event 2001-07-05 03:20 ~ 2001-07-05 03:59 (40 minutes)


plot